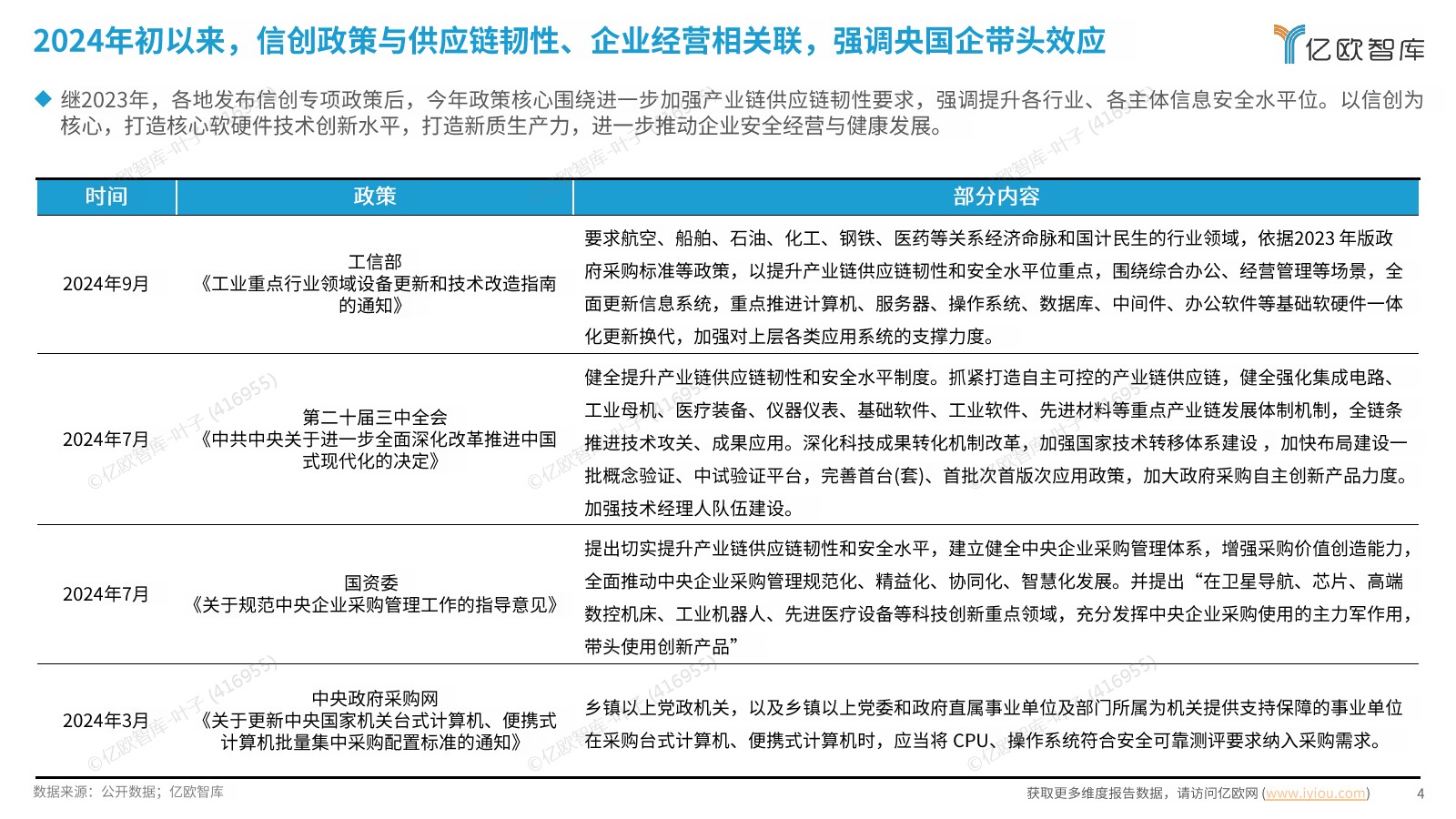
| 2024年初以来,信创政策与供应链韧性、企业经营相关联,强调央国企带头效应继2023年,各地发布信创专项政策后,今年政策核心围绕进一步加强产业链供应链韧性要求,强调提升各行业、各主体信息安全水平位。 以信创为核心,打造核心软硬件技术创新水平,打造新质生产力,进一步推动企业安全经营与健康发展。 标准层面,三期信创国测结果已公布,信创核心赛道扩容,产业竞争加剧2024年5月,中国信息安全测评中心发布了信创国测二期结果,测评级别增加至儿级,同时产品品类有所扩容。 安全可靠测评坚持“自愿平等、客观公正”原则,由企业自愿向中国信息安全测评中心、国家保密科技测评中心电请产品检测,测评结果由企业和用户自主选择使用。 根据指南要求产品供应商可以在每年的1-2月及7-8月进行测评申报,送测广商应为在中国境内注册的实体,且必须具有送测产品完备的设计资料、研发文档、代码数据和研发环境,拥有送测产的知识产权或授权,具备稳定的研发生产及售后服务团队;产品测评通过后将被认定为安全可靠产品,有效期三年,测评结果供各政企客户自主参考
|

















