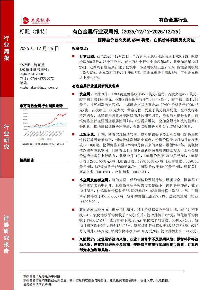
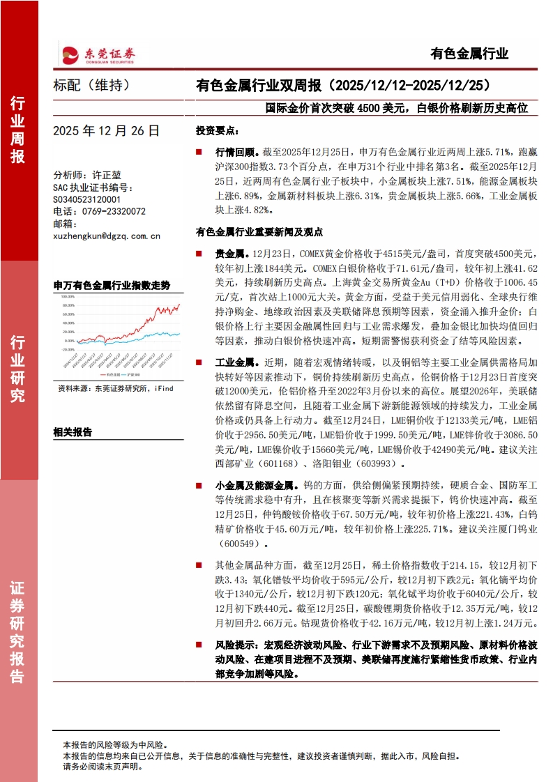
2025-12-26-***-有色金属行业双周报:国际金价首次突破4500美元,白银价格刷新历史高位
2025-12-27小****飞13页948.62K
- 声明:
- 本站PDF报告均来自互联网用户分享,积分收益将全部归属于分享者。
- 免责声明:
- 1.用户直接或通过各类方式间接使用报告派所提供的服务和数据的行为,都将被视作已无条件接受本声明所涉全部内容;若用户对本声明的任何条款有异议,请停止使用本报告派所提供的全部服务。
- 2.用户需知,研报资料有网友上传,所有权归上传网友所有,报告派仅提供存放服务,报告派不保证资料内容的合法性、正确性、完整性、真实性或品质。
- 3.任何单位或个人若任务报告派所提供内容可能存在侵犯第三人著作权的情形,应该及时向报告派提出书面权利通知,并提供身份证明、权属证明及详细侵权情况说明。报告派将遵循“版权保护投诉指引”处理该信息内容。
- 4.本条款是本站免责条款的附则,其他更多详情内容详见本站底部《免责声明》







