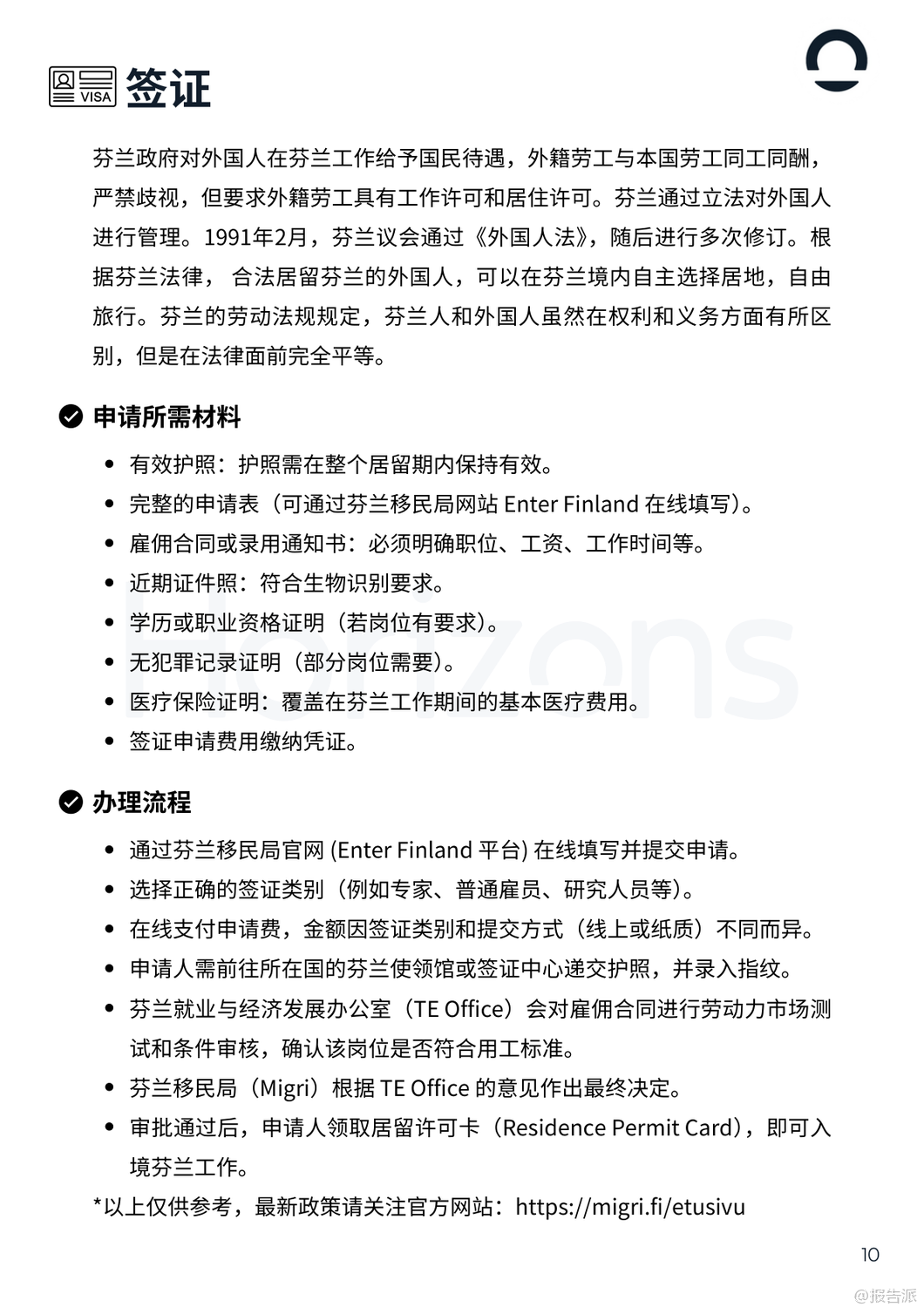
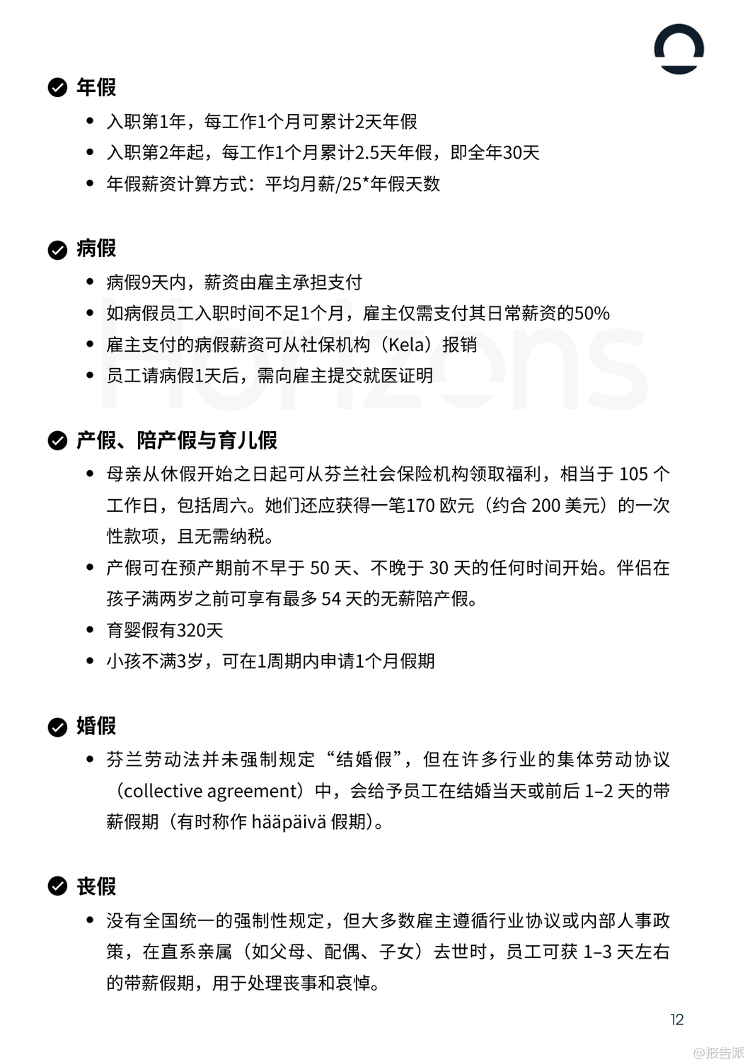
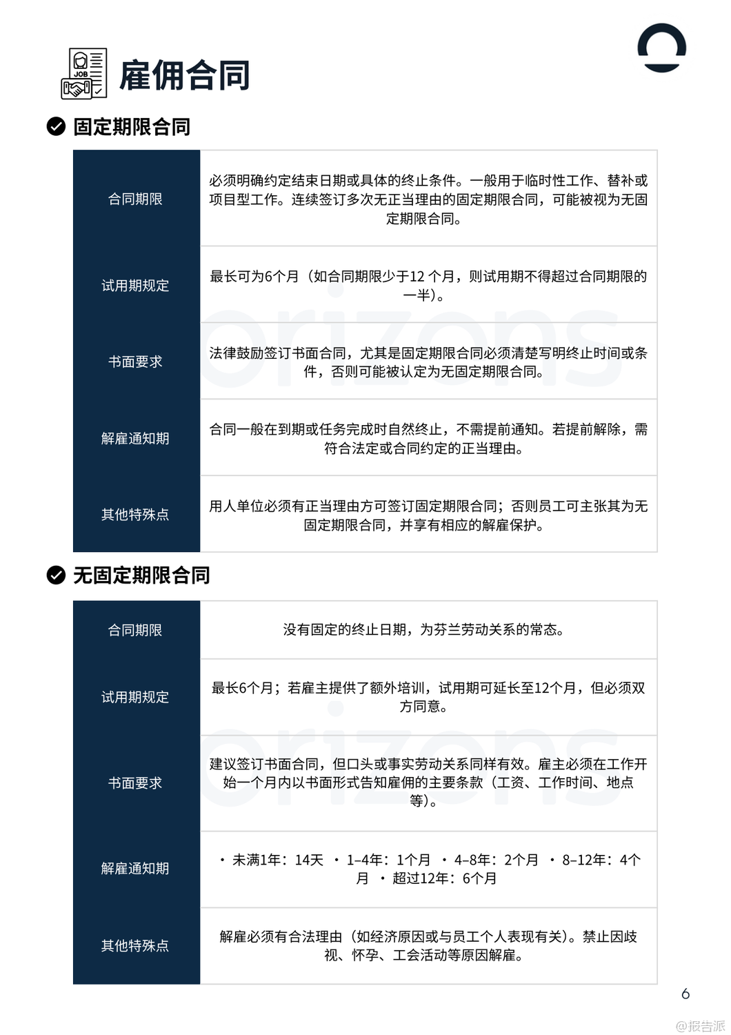
| 随着全球化进程加速,越来越多中国企业将目光投向北欧市场,而芬兰凭借其稳定的营商环境、高度数字化的经济体系以及在信息技术、清洁能源、生物科技等领域的领先地位,正成为出海企业的战略高地。 近日发布的《2025芬兰出海白皮书》为有意布局芬兰的企业提供了全面、权威的用工合规与落地指南,涵盖从雇佣合同、劳动法规到员工衣食住行的全链条实务建议。 白皮书指出,芬兰实行高度规范化的劳动制度,虽无全国统一最低工资标准,但各行业通过集体谈判协议(Collective Agreement)设定了具有法律效力的薪资底线。 企业若计划雇佣外籍员工,需提前申请工作许可与居留许可,并通过芬兰就业与经济发展办公室(TE Office)的劳动力市场测试。 外籍员工享有与本地员工同等的薪酬与权利,充分体现“国民待遇”原则。 在用工模式方面,芬兰以无固定期限劳动合同为主流,固定期限合同需有正当理由,否则可能被认定为长期合同。 试用期最长可达6个月,若涉及专项培训可延长至12个月。 解雇程序严格,需依据经济原因或员工表现等合法理由,并遵循差异化通知期制度——工龄越长,通知期越久,最高可达6个月,体现出对劳动者权益的强力保障。 薪酬与福利方面,芬兰月均工资约为55,580欧元/年,热门岗位如软件开发工程师、销售总监等具备较强吸引力。 雇主需承担约19.24%~21.24%的社会成本,包括养老金、失业与健康保险。 加班补偿机制明确:前两小时为150%工资,之后为200%,周日加班统一为200%。 年假制度完善,首年每工作一个月积累2天,第二年起提升至2.5天/月,全年可达30天。 白皮书还深入解析了芬兰职场文化:崇尚平等、直接沟通、高度守时,管理层与员工之间层级感弱,普遍以名字相称。 工作与生活平衡备受重视,远程办公与弹性工时逐渐普及。 桑拿文化不仅是生活习惯,更是商务社交的重要场景,有助于建立信任关系。 对于外派员工的生活支持,白皮书贴心提醒:芬兰使用230V电压与Type C/F插座,需准备转换插头;冬季严寒,保暖装备必不可少;医疗体系以公立为主,但等待周期较长,建议企业为员工配置商业保险。 交通方面,公共交通高效准时,赫尔辛基等地支持HSL交通卡无缝换乘。 此外,开设本地银行账户需护照、居留许可及住址证明,Nordea、OP Bank等机构已提供中文服务。 安全方面,芬兰整体治安良好,但需防范冬季道路湿滑与极端天气影响。 紧急情况下可拨打112获得救援,中国公民亦可联系驻芬使馆寻求协助。 总体来看,《2025芬兰出海白皮书》不仅是一份合规手册,更是中国企业走进北欧的“生存指南”。 它揭示了一个高度法治化、人性化且注重可持续发展的用工环境,提醒企业在尊重本地规则的基础上,构建跨文化管理能力,真正实现“雇用无国界”的全球化愿景。 出品方:Horizons 发布时间:2025年 文档页数:49页
|

















