首页
报告
合集
资讯
消费娱乐
信息科技
制造产业
文化传媒
能源化工
地产金融
环保节能
医疗健康
快讯
图表
Ai问答
网址导航
添加到桌面
热搜
养老
稀土
低空经济
AI
智能体
新能源汽车
稳定币
登录
注册有礼
新用户注册即送
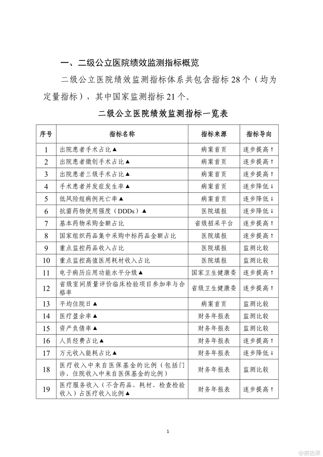
2025年二级公立医院绩效监测指南
2025-11-2 08:10
|
发布者:
派大星
32
0
摘要
: 出品方:国家卫健委发布时间:2025年文档页数:83页 本文由【报告派】研读,输出观点仅作参考。精品报告来源:报告派 点击阅读报告原文
出品方:国家卫健委
发布时间:2025年
文档页数:83页
本文由【报告派】研读,输出观点仅作参考。
精品报告来源:报告派
点击阅读报告原文
收藏
邀请
上一篇:
2025年全球市场与人工智能趋势报告
下一篇:
2025年全球通胀与货币政策研究报告
推荐文章
2025年整车研发与电动车试驾规范
2
2025年轴承故障机理分析报告
资讯
3人已阅读
3
2025年中国战略性新兴产业发展全景报告
资讯
3人已阅读
4
2025年中国电池产业链研究报告
资讯
3人已阅读
5
2025年空天计算与东数西算融合研究报告
资讯
3人已阅读
6
2025年全球宏观策略研究报告
资讯
11人已阅读
7
2025年中国化工与钢铁反内卷报告
资讯
14人已阅读
8
2025年房地产业数据应用研究报告
资讯
13人已阅读
9
2025年批发和零售业数据应用报告
资讯
11人已阅读
10
2025年世界反法西斯战争东方主战场贡献报告
资讯
12人已阅读
相关分类
通知公告
快讯
资讯
图表
报告研读
行业分析
关于我们
商务合作
下级分类
消费娱乐
信息科技
制造产业
文化传媒
能源化工
地产金融
环保节能
医疗健康
数据图表
2021-2031年 漂浮式海上风电新增装机量(ED
2
2011-2031 年全球海上风电装机量(含预测)
行业数据
1543人已阅读
3
2015-2025年 全光伏装机预测(单位:GW)
市场规模
1728人已阅读
4
2020-2025年 全球胶膜需求量及市场规模预测
市场规模
1645人已阅读
5
2022-2026年 光伏银浆市场空间有望快速增长
市场规模
1715人已阅读
6
光伏银浆产业链相对简单
技术工艺
1589人已阅读
7
2020-2025年 我国湿电子化学品需求预测(万
市场规模
1587人已阅读
8
2020-2025年 全球湿电子化学品需求量(万吨
市场规模
1722人已阅读
9
通用湿电子化学品纯化工艺
技术工艺
1480人已阅读
10
湿电子化学品上下游产业链基本情况
技术工艺
1732人已阅读
热门数据
1
2024年1—2月份规模以上工业增加值增长7.0%
数据发布
2024-03-22
2
截至2023年底我国累计建成充电基础设施859.
数据发布
2024-03-22
3
2024年3月21日人民币 NDF 远期合约汇兑美元
数据发布
2024-03-21
4
2024年1—2月份能源生产情况
数据发布
2024-03-21
5
2024年2月银行结售汇和银行代客涉外收付款
数据发布
2024-03-21
6
2024年3月韩国方便面出口2.3万吨,同比增加
数据发布
2024-03-21
关注
会员
小程序