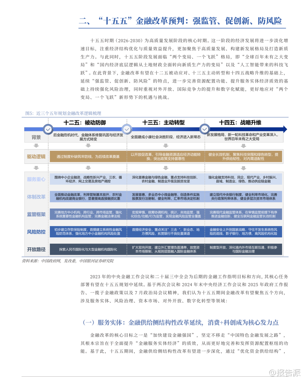
| 在高质量发展成为国家战略核心目标的背景下,中国银行业的“十五五”时期(2026-2030年)将迎来一场深刻的结构性变革。 这份由银河证券发布的行业深度报告系统性地剖析了未来五年金融改革的新形势、银行经营模式的转型路径以及估值体系的重构逻辑,为投资者和从业者提供了前瞻性的战略视角。 报告指出,中国五年规划的演进清晰反映了经济发展重心从高速增长向高质量发展的转变,金融业的角色也随之从早期的资金分配工具,逐步演化为资源配置枢纽与风险稳定器。 当前,银行业正处于从规模扩张向质量效益提升的关键转型期。 “十五五”将是这一转型深化的核心阶段,面临“全球百年未有之大变局”和“国内经济底层逻辑从土地财政转向新质生产力”的双重变局,以及人工智能带来的科技飞跃。 在此背景下,未来的金融改革将延续“强监管、促创新、防风险”的主基调,并聚焦五大核心方向。 第一,服务实体经济仍是根本宗旨,金融供给侧结构性改革将持续深化,重点围绕中央金融工作会议提出的“五篇大文章”——科技金融、绿色金融、普惠金融、养老金融和数字金融展开。 其中,消费与科技创新将成为两大核心发力点。 政策层面已通过结构性货币政策工具(如科技创新再贷款额度提升至8000亿元)和财政贴息等手段,引导金融资源精准滴灌。 银行的服务模式也将从单一信贷向“股、债、贷、投”一体化的综合金融服务生态升级。 第二,风险治理将更为严格。 全面加强金融监管、防范化解重大风险是重中之重。 监管将依法覆盖所有金融活动,强化穿透式、功能性和持续监管。 针对地方债务、房地产和中小金融机构三大风险领域,一揽子化债方案、房企“白名单”融资支持和中小银行兼并重组等措施已取得初步成效,风险出清进程有望在“十五五”期间加速。 同时,金融立法进程将提速,《金融稳定法》《反洗钱法》等关键法规的出台将为行业发展提供法治保障。 第三,资本市场改革将持续深化,以贯彻落实“新国九条”为核心。 重点在于推动中长期资金入市,健全投融资综合改革,提升上市公司质量,并严厉打击财务造假等违法违规行为,以构建“回报增-资金进-市场稳”的良性循环。 这将为银行的财富管理、投行等业务创造广阔空间。 第四,对外开放将迈向更高质量、更深层次的制度型开放。 从“管道式”开放转向全面对接国际高标准经贸规则,人民币国际化进程将加速,数字人民币国际运营中心、人民币外汇期货交易等创新举措有望落地。 跨境理财通、债券通等互联互通机制将进一步拓展,为银行的跨境业务和全球化布局提供强劲动力。 第五,数字化转型与人工智能应用将重塑银行经营模式。 新一轮金融科技规划即将制定,银行将从“数字化”迈向“数智化”。 AI大模型(如DeepSeek)在智能信贷、财富管理、智能客服和办公辅助等场景的应用,将极大提升风控效率、优化客户体验并降低运营成本。 国有大行可依托集团优势发展企业司库服务,股份行可深耕财富管理开放平台,而区域性银行则可聚焦数智化与本地园区金融的融合。 这一系列改革将推动银行经营和估值的系统性重构。 经营上,信贷结构将持续优化,资源从传统地产基建向“五篇大文章”领域倾斜,打开增量空间;全球化布局和跨境业务扩容将提升综合盈利能力;数字化与AI的深度赋能将重塑运营模式。 估值上,中长期资金(如险资、社保基金)持续入市,叠加长周期考核机制的推行和指数化投资的扩容,将驱动银行板块估值中枢上移。 低利率环境下,高股息、低估值的国有大行红利价值凸显。 基于此,报告给出明确的投资策略,推荐三条主线:一是红利价值突出的国有大行,如工商银行、农业银行、邮储银行;二是受益于消费复苏、零售业务弹性大且数字化能力强的零售股份行,如招商银行、平安银行;三是依托区域经济活力和重点产业发展的优质区域行,如江苏银行、杭州银行、常熟银行。 当然,报告也提示了经济增速不及预期、利率持续下行和外部关税冲击等潜在风险。 总而言之,“十五五”时期的银行业,将在服务国家战略、深化改革创新、严守风险底线的多重驱动下,迎来经营模式的全面转型和估值体系的价值重估,从传统的息差依赖走向综合化、国际化、数智化的高质量发展新范式。 本文由【报告派】研读,输出观点仅作为行业分析! 原文标题:2025-09-25-银河证券-银河证券-银行业“十五五”前瞻:金融改革新形势下的经营模式与估值重构 发布时间:2025年 报告出品方:银河证券 文档页数:40页
精品报告来源:报告派 |

















