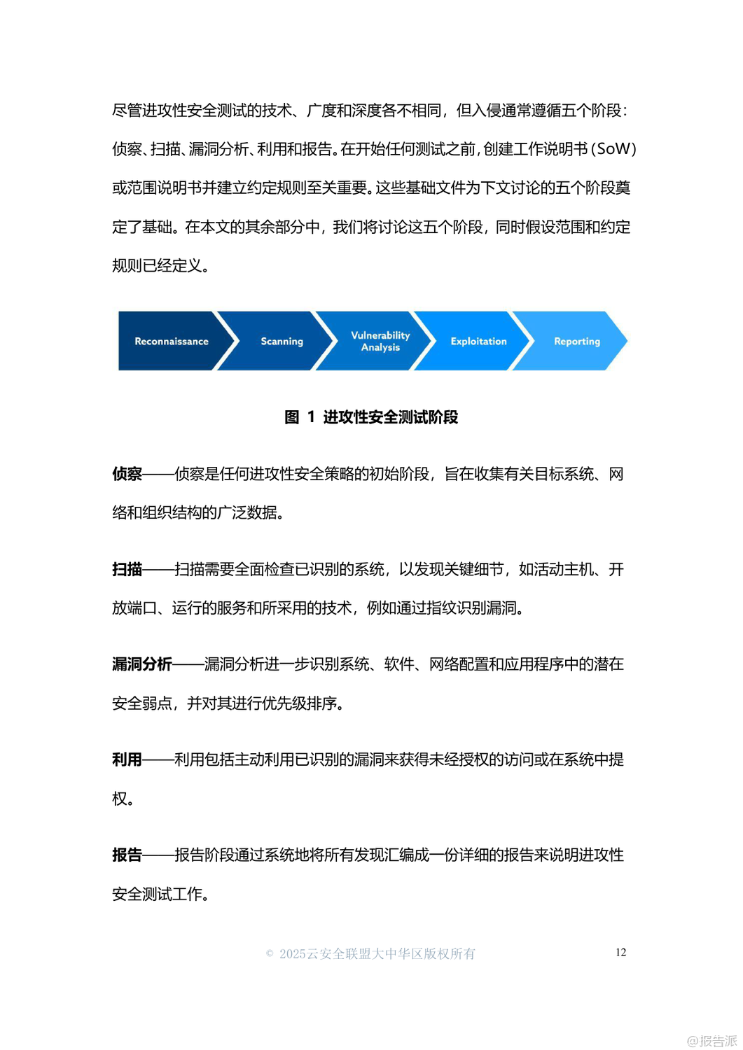
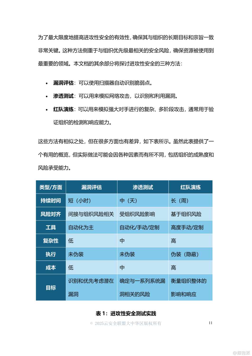
| 人工智能(AI)正在深刻重塑网络安全格局,尤其是在进攻性安全领域。 云安全联盟大中华区(CSA GCR)发布的《20250514-CSA GCR:AI应用于进攻性安全》报告指出,以大语言模型(LLM)和AI智能体为代表的AI技术,正从辅助工具演变为推动漏洞评估、渗透测试和红队演练革新的核心驱动力。 这份49页的深度报告系统剖析了AI在进攻性安全五大阶段——侦察、扫描、漏洞分析、利用与报告中的应用潜力、现实挑战与未来趋势。 报告开篇强调,当前进攻性安全面临严峻挑战:攻击面因云计算、物联网等新技术而急剧扩张,高级威胁手段层出不穷,专业人才严重短缺,且自动化与手动测试的平衡难以把握。 AI的出现为此提供了破局思路。 LLM凭借其强大的数据处理、代码生成、逻辑推理和工具编排能力,能够自动化耗时任务,如大规模开源情报(OSINT)搜集、扫描结果分析和报告撰写,从而让安全专家从重复劳动中解放,聚焦于更具战略性的深度分析和创新攻击路径探索。 在具体应用层面,AI展现出惊人潜力。 在侦察阶段,AI可自动分析网络流量、日志和公开数据,精准绘制攻击面。 进入扫描环节,AI能优化扫描器配置并智能解读海量输出,快速定位关键漏洞。 漏洞分析中,AI通过情境感知分析,关联威胁情报与业务影响,有效降低误报、发现隐藏风险,并在代码审计中表现优于传统SAST工具。 利用阶段是AI能力的集中体现,从规划最优攻击路径、生成社会工程学话术,到自动开发概念验证(PoC)甚至利用“一日漏洞”和“零日漏洞”,已有研究证明AI智能体能达到87%的成功率。 最后,AI可自动生成图文并茂的报告,实现发现到修复建议的闭环。 然而,报告冷静地指出“没有银弹”。 AI的局限性不容忽视,包括“幻觉”导致的事实性错误、Token长度限制、对领域知识的依赖以及潜在的数据泄露风险。 更关键的是,恶意攻击者同样在利用AI增强其能力,使得攻防双方的较量升级为AI技术的对抗。 因此,报告强调,未来方向是“人机协同”,即保持“人在回路”的监督,将AI的效率与人类的判断力相结合。 同时,必须建立完善的治理、风险与合规(GRC)框架,确保AI的使用安全、可靠、符合伦理,防止滥用和失控。 总而言之,AI不是取代安全专家,而是成为其不可或缺的“超级外脑”,推动进攻性安全向更智能、更高效、更普及的方向演进。 出品方:CSA GCR 发布时间:2025年 文档页数:49页
|

















