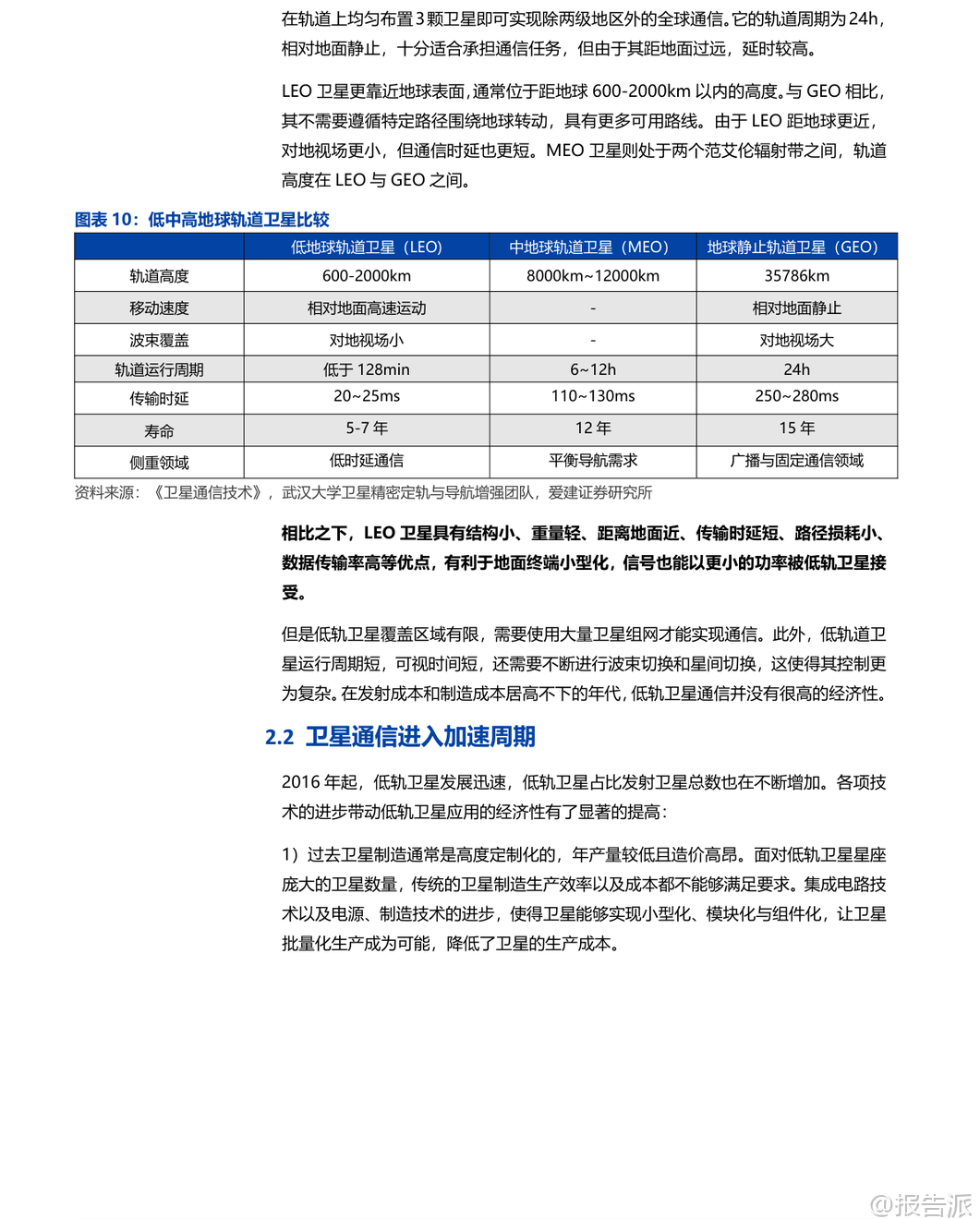
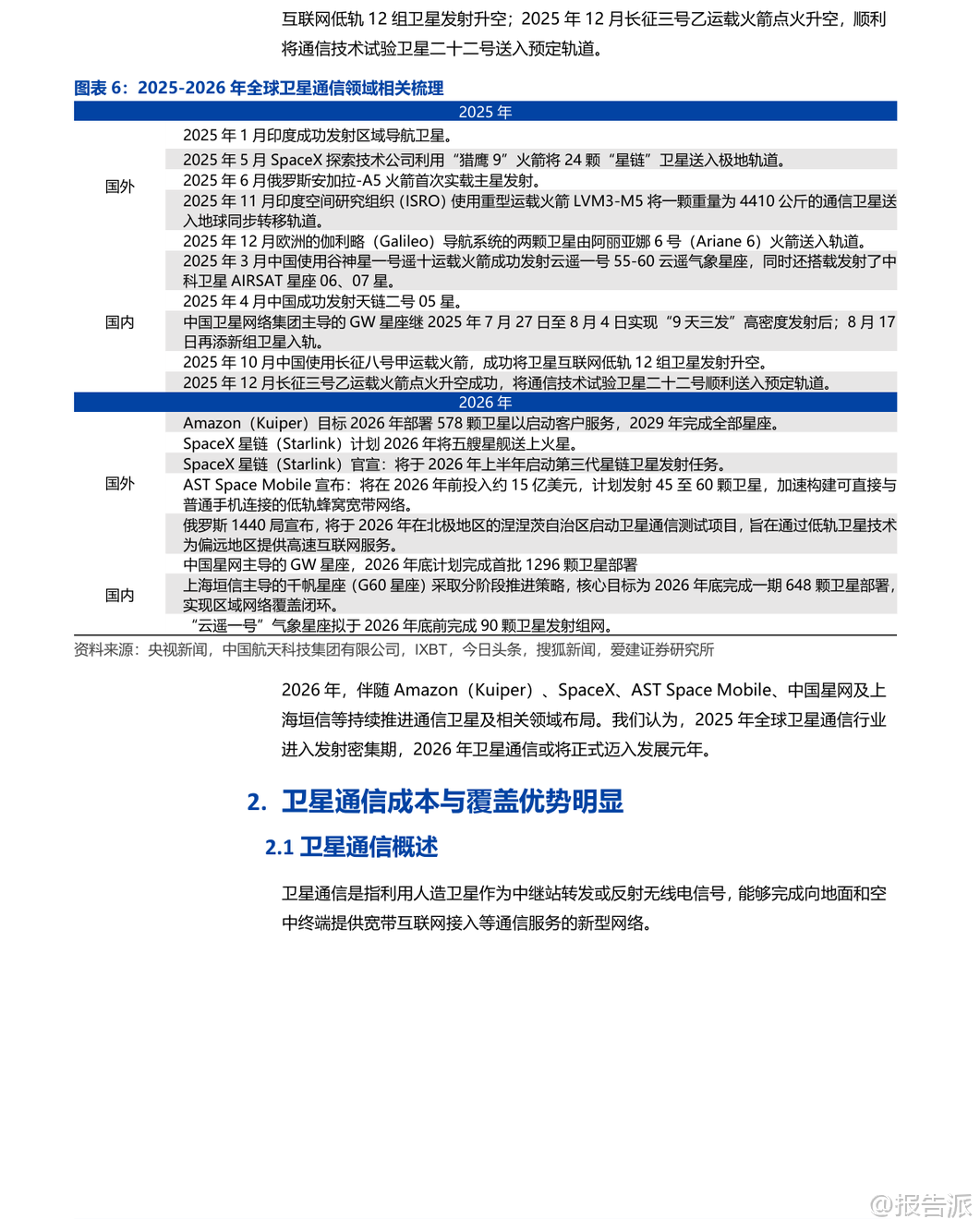
| 随着全球互联网普及率持续提升,仍有超过20亿人未能接入网络,尤其是在农村、海洋、极地等偏远地区,传统地面蜂窝通信面临覆盖成本高、投资回报低、电力供应不足等多重挑战。 在此背景下,卫星通信凭借其广覆盖、不受地形限制、组网灵活等优势,正加速成为地面网络的重要补充,并有望成为6G时代非地面网络(NTN)的核心组成部分。 近年来,低轨卫星通信迎来爆发式增长。 BryceTech数据显示,2024年全球小型卫星发射数量达2790颗,较往年显著提升。 SpaceX的StarLink已实现大规模组网运营,向全球用户提供宽带服务;OneWeb完成首批星座部署,即将实现全球覆盖;亚马逊的Kuiper计划也将在2026年启动首批卫星发射。 国内方面,中国星网主导的“GW”星座计划部署12992颗卫星,2026年底将完成首批1296颗卫星部署;上海垣信的“千帆星座”(G60星座)计划于2026年底前完成一期648颗卫星组网,实现区域闭环覆盖。 此外,“鸿雁星座”“虹云工程”“银河Galaxy”等项目也在稳步推进。 频谱与轨道资源的稀缺性进一步凸显了发展紧迫性。 国际电信联盟(ITU)实行“先占永得”规则,要求企业在7年内完成卫星发射和信号验证,否则将失去频率使用权。 这促使各国加快部署节奏,抢占宝贵的近地轨道资源。 目前,中美在航天投入上领先全球,2024年中国政府航天支出仅次于美国。 政策层面,我国自2014年起陆续出台14项支持政策,涵盖市场准入、财税优惠、技术攻关、应用落地等多个维度,并于2020年将卫星互联网纳入“新基建”,为产业发展提供强力支撑。 从经济性角度看,低轨卫星通信在广域覆盖场景中具备显著优势。 以中国“胡焕庸线”为界,东南半壁人口密集、密度高达321.87人/平方公里,适合5G蜂窝网络提供高带宽、低时延服务;而西北半壁地广人稀,平均仅17.23人/平方公里,若采用5G基站建设会造成巨大容量浪费。 相比之下,单颗低轨卫星可覆盖约500公里范围,部署更高效、成本更低。 据测算,中国移动截至2025年建成约470.5万个5G基站,总成本近7000亿元;而StarLink部署1.2万颗卫星的总成本约为240亿美元(约1690亿元人民币),虽需每5年补发维持星座运行,但在偏远地区覆盖上更具经济可行性。 产业链方面,卫星通信涵盖制造、发射、地面设备与运营四大环节。 制造端,OneWeb通过模块化、批量化生产,使卫星成本降至传统定制模式的10%,日均产能达2颗;SpaceX则实现火箭回收复用,2024年猎鹰系列火箭重复使用占比超94%,大幅降低发射成本至1500美元/kg。 发射端,“一箭多星”技术不断突破,2023年中国长征二号丁火箭成功实现一箭41星。 地面设备与终端逐步成熟,华为、苹果等厂商已推出支持卫星通信的智能手机,推动用户侧渗透。 尽管前景广阔,行业仍面临三大风险:一是可回收火箭技术尚未完全成熟,尤其在国内尚处追赶阶段;二是市场化进程可能不及预期,初期服务价格较高,用户体验受入网人数影响可能出现波动;三是国际监管趋严,随着轨道日益拥挤,ITU可能加强对频谱和轨道资源的管控,影响星座部署节奏。 综上所述,2025年全球卫星通信进入密集发射期,2026年将成为国产产业链全面发力的关键一年。 在政策支持、技术进步与市场需求共振下,卫星通信正迈入“发展元年”,有望构建起空天地一体化的全球互联生态,真正实现“万物互联”的终极愿景。 本文由【报告派】研读,输出观点仅作为行业分析! 原文标题:原文标题:2026-01-05-爱建证券-爱建电子行业深度报告:卫星通信加速进入发展元年 发布时间:2026年 出品方:爱建证券 文档页数:30页
精品报告来源:报告派 |

















