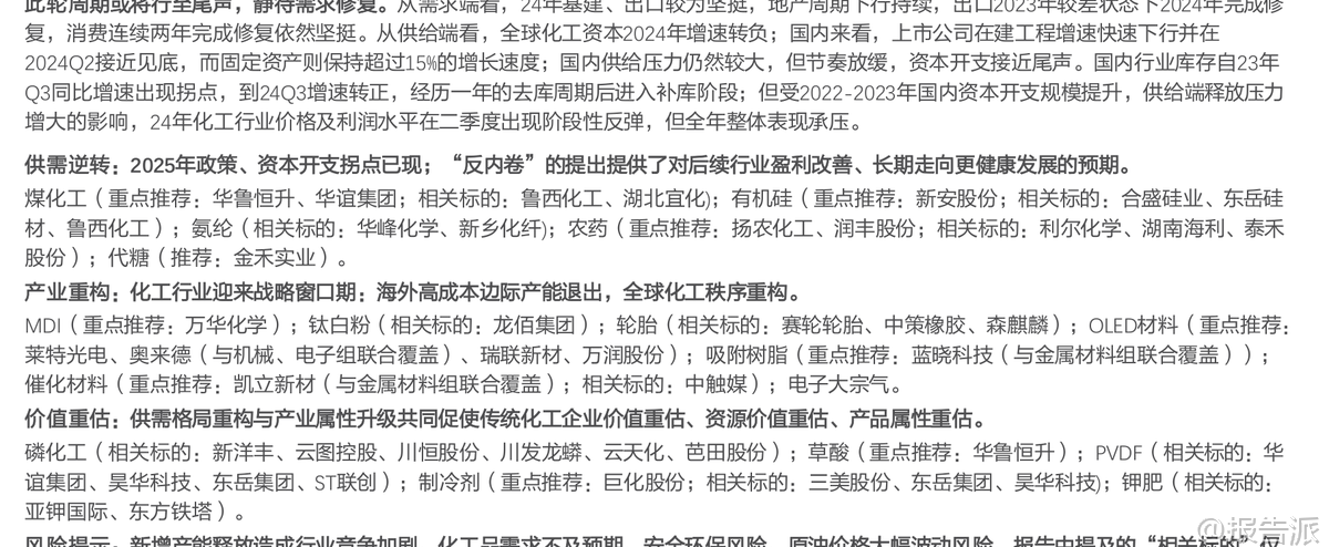
| 近期,天风证券发布《化工行业运行指标跟踪:2025年10-11月数据》报告,全面梳理了当前化工行业的运行态势与未来趋势。 该报告从估值、价格、供给、进出口、下游需求、经济效益及全球宏观等多个维度展开分析,揭示出行业正处于周期尾声阶段,供需格局正在发生深刻变化。 从整体周期来看,当前化工行业或已行至本轮周期的末端。 回顾2024年,基建和出口表现坚挺,地产持续下行,消费则连续两年修复并保持韧性。 进入2025年,政策面和资本开支均出现拐点,“反内卷”成为行业关键词,为后续盈利改善和长期健康发展提供了预期支撑。 与此同时,海外高成本产能逐步退出,全球化工秩序迎来重构窗口期。 在供给侧,2024年全球化工资本开支增速转负,国内上市公司在建工程增速快速回落并在Q2接近见底,固定资产投资仍保持15%以上增长,表明国内供给压力虽大但节奏放缓,资本开支接近尾声。 库存方面,行业自2023年Q3同比增速见顶后进入去库周期,至2024年Q3转正,开启补库阶段。 然而,受2022-2023年大规模资本开支影响,2024年行业价格与利润水平仅在二季度短暂反弹,全年整体承压。 价格层面,2025年1-4月中国化工产品价格指数(CCPI)由4317点回落至4019点,跌幅约6.9%;5-10月震荡下跌,11-12月有所回升,年末CCPI为3930点,较年初回落9.0%。 PPI(化学原料及制品制造)同比降幅在7月扩大至6.5%,8-11月小幅收窄至-5.2%。 同期CCPI同比增速持续低于PPI,11月达-11.4%。 环比看,11月PPI与上月持平,CCPI环比下降0.8%,仍在负区间。 三大子行业中,11月化学原料及化学制品、化学纤维、橡胶和塑料制品PPI同比分别为-5.2%、-7.8%、-3.2%,显示多数化工品价格仍处于历史低位。 统计显示,截至2026年初,187种化工品中73.8%位于历史分位30%以下,仅11.2%高于50%。 经济效益方面,2025年1-11月,化学原料及制品制造业固定资产投资完成额累计同比降至-8.2%,而化学纤维和橡胶塑料制品分别增长12.1%和3.4%,增速放缓。 存货同比数据显示,化学原料及制品、橡胶塑料制品库存同比增长,化学纤维库存同比下降。 产能利用率方面,2025年Q3化学原料及制品制造业为72.5%(环比+0.6pct),化学纤维制造业为85.6%(持平),整体维持稳定。 下游需求端呈现分化。 PMI在2025年底维持扩张区间,家电产量累计同比波动回升,汽车产销同比稳步恢复,纺服产量同比略有增长,但地产投资、新开工面积等指标仍处深度负增长,拖累整体需求。 全球宏观方面,欧美化工行业景气度整体低迷,欧盟27国化学品生产预期在2025年多数时间处于负值,12月略有反弹;德国化工产值、订单评估等指标仍偏弱。 基于上述分析,报告提出三大核心逻辑主线:一是“供需逆转”,2025年政策与资本开支拐点显现,行业有望迎来盈利修复;二是“产业重构”,海外高成本产能退出推动全球化工格局重塑;三是“价值重估”,供需格局变化叠加产业升级,传统化工企业将迎来价值重估机遇。 重点推荐方向包括:煤化工(华鲁恒升、华谊集团)、有机硅(新安股份)、氨纶(华峰化学、新乡化纤)、农药(扬农化工、润丰股份)、代糖(金禾实业)、MDI(万华化学)、OLED材料(莱特光电、奥来德)、吸附树脂(蓝晓科技)、催化材料(凯立新材)、磷化工、PVDF、制冷剂、钾肥等细分领域。 风险提示方面,报告指出需关注新增产能释放带来的竞争加剧、化工品需求不及预期、安全环保风险以及原油价格大幅波动等不确定性因素。 同时强调,文中提及标的仅为研究覆盖示例,不构成投资建议。 总体来看,2025年化工行业处于从供给扩张向需求驱动转型的关键节点,短期承压但长期结构性机会显现。 随着库存周期触底、资本开支回落与政策引导加强,行业有望在2026年迎来新一轮景气上行周期,具备技术壁垒、成本优势和产业链一体化能力的企业将更具竞争力。 本文由【报告派】研读,输出观点仅作为行业分析! 原文标题:2026-01-14-天风证券-天风证券-化工行业运行指标跟踪:2025年10-11月数据 发布时间:2026年 出品方:天风证券 文档页数:38页
精品报告来源:报告派 |

















