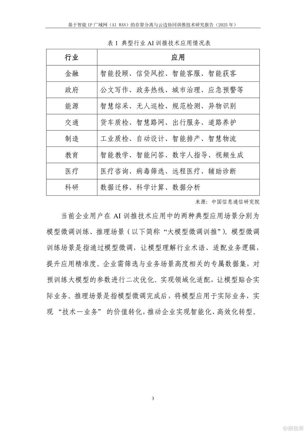
| 在人工智能加速发展的当下,企业对大模型训练与推理的算力需求呈爆发式增长。 然而,如何在保障数据安全的同时降低算力成本,成为政企用户面临的核心难题。 由中国信息通信研究院与华为联合发布的《基于智能IP广域网(AI WAN)的存算分离与云边协同训推技术研究报告(2025年)》正是针对这一矛盾提出系统性解决方案。 报告指出,当前企业AI训推主要依赖自建算力、租赁算力服务器搬至本地、或通过网络远程租用云端算力三种模式。 但这些方式普遍存在数据泄露风险高、投资成本大、网络传输效率低等问题。 尤其是在金融、政务、医疗等敏感行业,“原始数据不出域”已成为硬性合规要求。 为此,报告创新性地提出“存算分离+云边协同”的双轨技术路径。 在模型微调训练场景中,采用“存算分离”模式:企业本地保留数据存储,仅将训练过程中的中间结果通过智能IP广域网传输至远端算力中心进行计算。 结合精准流控与自动流级调度技术,即使在100公里乃至400公里的拉远距离下,仍可实现97%以上的高算效,真正做到“数据不落盘、不出域”。 而在推理场景中,则采用“云边协同”架构。 通过模型拆分学习技术,将大模型的首尾层部署在企业侧,中间计算密集层部署在云端。 网络中仅传输无法还原原始数据的高维向量,从根本上杜绝了数据泄露风险。 实验证明,在200公里拉远场景下,Qwen-32B模型推理算效劣化不超过5%,边侧算力利用率仅为4%,大幅降低了企业本地部署成本。 支撑这两大场景的核心技术包括三项:一是模型拆分学习,实现数据与模型的物理隔离;二是精准流控技术,基于SRv6与租户级反压机制,避免拥塞扩散,保障多租户业务稳定;三是自动流级调度技术,通过控制器实时感知大象流并动态调优路径,提升整网带宽利用率,降低企业用网成本。 实验室验证结果显示,在LLAMA2、Qwen、ResNet、DeepSeek等主流大模型上,该方案均能实现接近本地训练的算效表现,同时网络抓包证实云边协同模式下传输内容完全加密,安全性远超传统方案。 展望未来,该技术有望在医疗、金融、能源等高安全要求行业率先落地。 随着标准体系的建立和试点推广,智能IP广域网将成为连接企业数据与云端算力的安全高速通道,推动AI真正实现“可用、可信、可负担”的普惠化发展。 出品方:信通院 发布时间:2025年 文档页数:24页
|

















