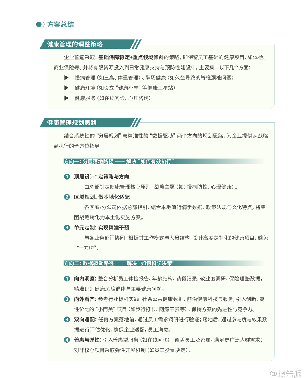
| 在2026年,企业健康管理正经历一场深刻的变革。 随着国家“健康中国2030”战略的持续推进,以及职场人群健康风险日益复杂化,企业已不再将健康管理视为简单的福利配置,而是提升为关乎组织韧性、人力资本质量与可持续发展的核心战略议题。 这份由智享会发布的《2026企业健康管理调研报告》通过对180家企业的深入调研与多家标杆企业案例剖析,系统性地揭示了当前企业健康管理的五大趋势与实践路径。 报告开篇即指出,企业健康管理正在从过去的“普惠覆盖”转向“精准投入”。 尽管仅有12.22%的企业拥有完善的体系化策略,但高达56.66%的企业认为健康管理“非常重要”,其战略地位显著提升。 然而,在预算普遍持平或小幅增长的背景下(95.56%的企业预算保持增加或持平),企业必须在有限资源下做出取舍。 这种“高定位、审慎投入”的矛盾态势,促使领先企业采取“基础保障稳定+重点领域倾斜”的策略。 具体而言,企业在保留体检、商业保险等基础项目的同时,将资源重点投向慢病管理、职业健康优化及健康环境打造等能创造长期健康价值的领域。 在健康体检管理方面,企业正从“普惠统一”迈向“精准筛查”。 虽然提供年度体检的企业比例仍超九成,但部分企业已开始将其定位为“弹性福利”。 报告强调,科学的体检方案不应是“越多越好”,而应遵循循证医学原则,实现精准干预。 IBM、联想、玛氏中国等企业通过“循证科学型”、“数据驱动型”和“分层弹性型”三种模式,展示了如何基于员工年龄、性别、历史健康数据、家族病史乃至社会流行病学趋势来动态调整体检项目。 例如,玛氏中国针对甲状腺癌高发趋势,强化了相关检查;视源电子则引入“7固定+3自选”模式,并为年轻员工提供“洗牙券”以提升参与率,体现了极强的精细化运营思维。 慢性病管理是本次报告的核心焦点之一。 数据显示,“结节类疾病”与“四高”(高血压、高血脂、高血糖、高尿酸)是员工最关注的两大慢病问题,占比均达75%。 然而,多数企业的管理仍处于“预防为主、干预为辅”的初级阶段。 报告提出,有效的慢病管理需要构建一个从“健康意识→健康行为→体检结果→就医/理赔”的全链条闭环。 联想集团的“夏日减重训练营”便是典范,它依据员工代谢水平、营养需求和生活方式进行分组,通过社群打卡、专业指导和积分激励,形成了“策划-运营-复盘”的完整闭环。 欧摩威集团则更注重“长期控制”,通过为企业医务室配备血压计、血糖仪,并提供用药提醒,帮助员工养成自主管理的习惯。 职业健康管理也呈现出从“合规底线”向“防控优化”升级的趋势。 73.08%的企业目标已超越基本合规,旨在进一步降低员工健康风险。 华润电力的实践尤为突出,其不仅实现了对涉职业病风险岗位员工的“入职前-在岗中-离岗后”全流程专项体检闭环,还将离岗体检设为离职前置条件,有效规避了法律风险。 在防护用品管理上,企业正从“普适性集采”走向“个性化定制”,如根据员工身材量身定做工作服,并设置耳塞自动发放机,确保应急保障。 此外,企业越来越重视“双向互动”的持续改进机制,既通过管理层巡视示范安全规范,也鼓励一线员工提出改进建议并给予奖励,真正将安全文化融入日常。 最后,数字化赋能是实现上述所有转型的关键支撑。 尽管目前仅6.41%的企业拥有统一的健康管理平台,但高达71.79%的企业希望未来平台能实现“健康数据集成”,65.38%期待“个性化推荐”,51.28%渴望“智能健康提醒”。 这表明,企业已不满足于工具化的在线预约和报告查看,而是迫切需要一个能打通体检、保险、EAP、考勤等多源数据,具备群体趋势分析、个体风险预警和成本模拟功能的“智能决策系统”。 联想、华润电力等企业已明确规划构建一体化的“员工健康管家”,利用AI技术实现高效管理与精准服务。 综上所述,2026年的企业健康管理已进入一个全新的发展阶段。 未来的赢家将是那些能够将战略远见、数据洞察、精细化运营与人性化关怀相结合的企业。 它们不仅能有效控制医疗成本、降低缺勤率,更能通过守护员工的身心健康,大幅提升组织凝聚力与生产力,最终实现员工与企业的共同成长与繁荣。 本文由【报告派】研读,输出观点仅作为行业分析! 原文标题:原文标题:2026-03-06-智享会-跨海纳才:2026企业全球化招聘战略与执行指南 发布时间:2026年 出品方:智享会 文档页数:109页
精品报告来源:报告派 |

















