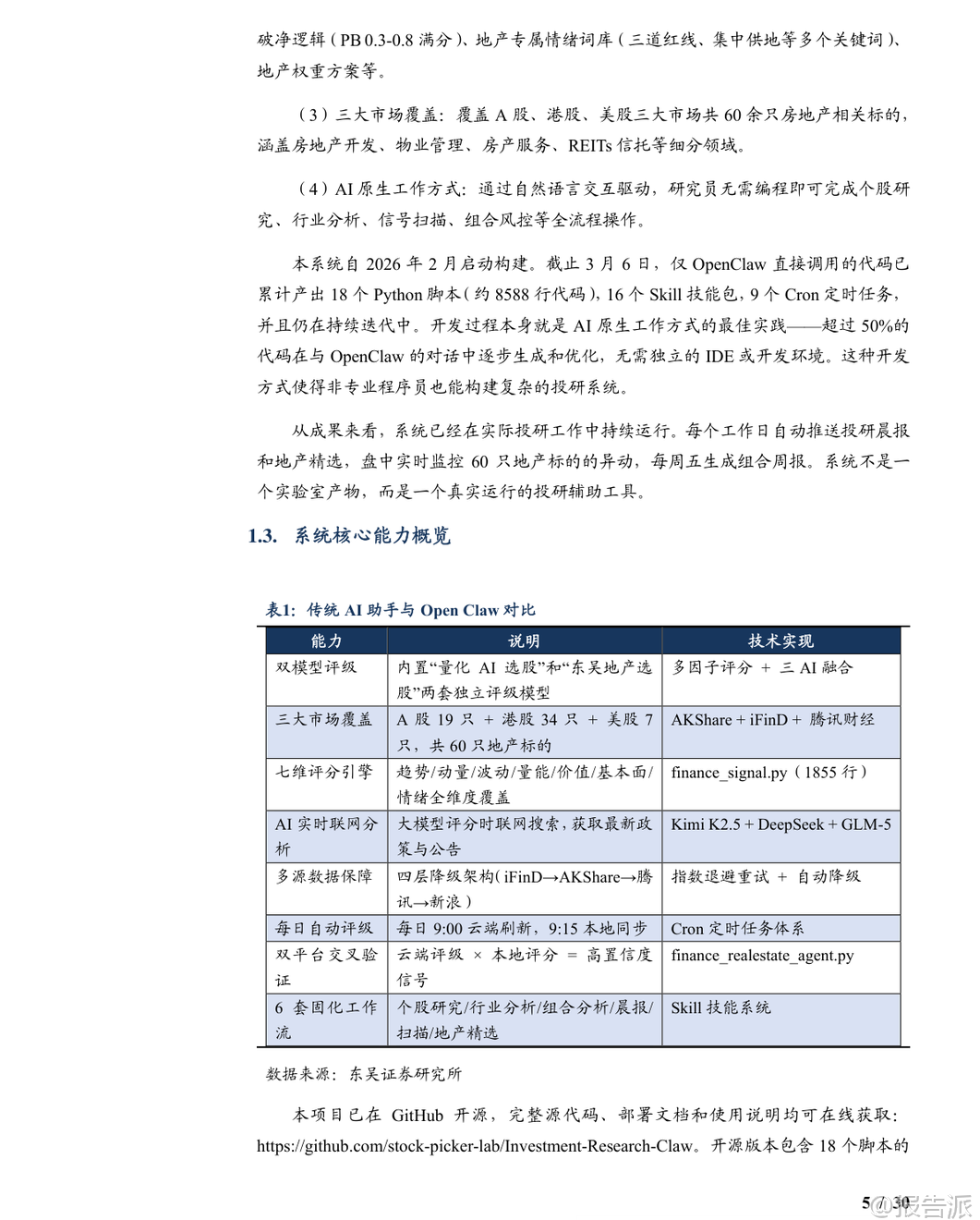
| 在人工智能技术迅猛发展的背景下,金融投研领域正迎来一场深刻的变革。 东吴证券最新发布的《基于OpenClaw的房地产股票投研生产力提升实践》深度报告,系统性地展示了如何将AI Agent框架OpenClaw应用于房地产行业的智能投研体系构建中,实现从数据采集、信号生成到投资决策支持的全链路自动化与智能化。 本报告的核心创新在于构建了一个“有记忆、能写代码、会定时干活”的AI投研助手。 传统AI工具如ChatGPT存在“无状态”问题——每次对话都需重新输入背景信息,无法持续跟踪研究进展。 而OpenClaw通过持久化工作空间、长期记忆系统(MEMORY.md)、技能系统(Skills)和Cron定时调度机制,彻底改变了这一局限。 分析师只需通过自然语言指令,即可驱动复杂的多步骤分析流程,真正实现了“对话即编程”的AI原生工作模式。 系统采用双平台协同架构:本地OpenClaw体系负责实时信号扫描与技术面分析,云端AI评级平台则依托同花顺iFinD专业数据源进行基本面与AI融合评级。 两者联动形成交叉验证闭环,显著提升了评分结果的可信度。 其中,本地七维评分引擎涵盖趋势、动量、波动率、成交量、价值、基本面和情绪六大维度,并针对房地产行业特性定制权重分配;云端部署两套独立模型:“量化AI选股”侧重技术面与AI分析,“东吴地产选股”更强调基本面研究,满足不同投资风格的需求。 为保障系统稳定性,项目设计了四层数据降级机制(iFinD→AKShare→腾讯财经→新浪财经),并在AI层配置五模型路由策略:Kimi K2.5用于深度分析,MiniMax M2.5负责高速数据提取,GLM-5专攻数学推理,DeepSeek V3用于交叉验证,混元2.0执行联网搜索。 这种多模型协同不仅提升了处理效率,也有效降低了单一模型的幻觉风险。 特别值得一提的是,系统深度融合Telegram作为移动端信息中枢。 每日08:30推送包含隔夜外盘、大盘预判、资金流向等模块的投研晨报;09:15发布地产AI精选,聚焦评分最高的重点标的;盘中实时监控60只地产股异动并即时警报;周五16:00自动生成组合周报。 分析师每天仅需10-15分钟查看推送,即可掌握过去需1-2小时才能完成的信息整合工作。 在行业适配层面,系统进行了多项深度定制:设定PB破净逻辑(0.3-0.8区间给予满分)、建立专属地产情绪词库(如“三道红线”“集中供地”等关键词)、差异化处理三大市场特征——A股关注政策敏感度,港股考虑AH溢价与高分红属性,美股REITs则聚焦FFO与分红收益率。 这些细节确保了模型输出紧贴地产行业实际。 截至2026年3月6日,系统已累计产出18个Python脚本(约8588行代码)、16项专业技能包及9个自动化任务,且全部开发过程均在与OpenClaw的对话中完成,充分验证了非程序员也能构建复杂投研系统的可行性。 目前该系统已在实际工作中稳定运行,成为研究员日常工作的核心辅助工具。 尽管成果显著,报告也坦承当前系统的局限性:对管理层变动等软信息捕捉不足、情绪分析仍依赖关键词匹配、覆盖范围尚未扩展至所有小型房企,且多模型融合权重尚未经大规模回测优化。 未来方向包括深化港美股研究、引入VIX恐慌指数等外部因子、建立信号回验闭环、探索跨市场联动模型以及增强可视化能力(如评分热力图、趋势图)。 总体而言,该项目不仅是房地产投研方法论的一次重大升级,更为整个金融研究领域提供了可复制的AI原生系统构建范式——以Agent为底座,Skill为驱动,多因子评分为引擎,多模型融合为AI层,Cron为自动化核心,云端集成为专业支撑。 这套架构具备高度可移植性,未来可快速拓展至消费、科技、医药等行业,开启智能投研的新篇章。 本文由【报告派】研读,输出观点仅作为行业分析! 原文标题:2026-03-11-东吴证券-东吴证券-房地产行业深度报告:地产+AI工具系列报告之二,基于OpenClaw的房地产股票投研生产力提升实践 发布时间:2026年 出品方:东吴证券 文档页数:30页
精品报告来源:报告派 |

















