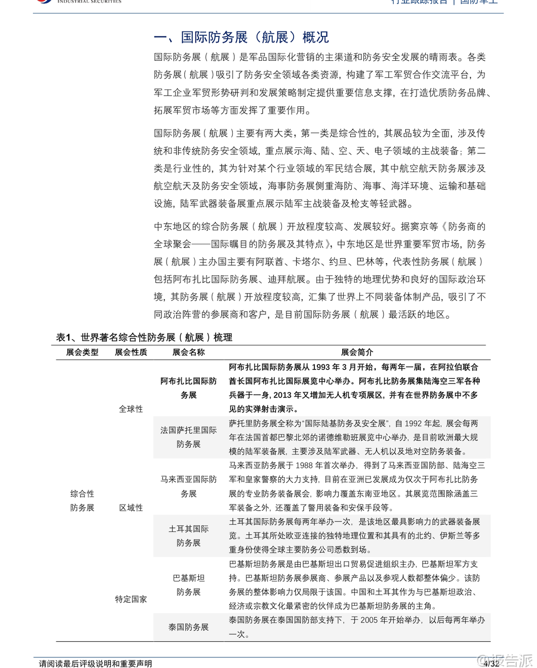
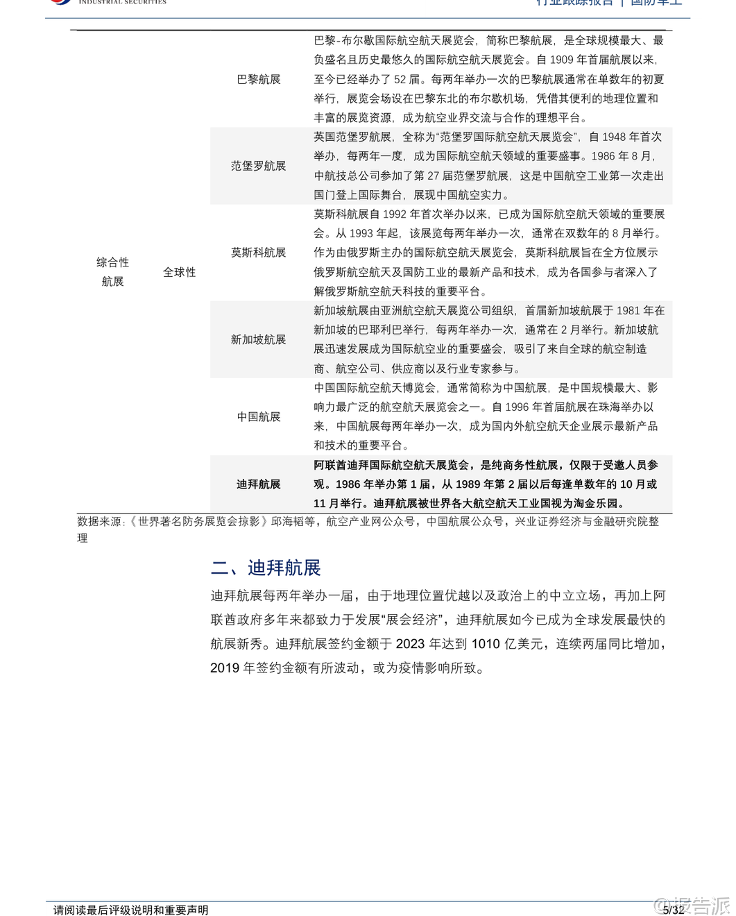
| 第19届迪拜航展于2025年11月17日至21日在迪拜世博城举行,作为全球发展最快的航空防务展会之一,本届航展吸引了来自全球1500余家航空航天企业与机构参展,展出超过200架商用、军用飞机及无人飞行器,成为国际防务合作与技术交流的重要平台。 中东地区凭借其独特的地理优势和中立的政治环境,已成为全球军贸市场最活跃的区域之一,阿布扎比国际防务展(IDEX)与迪拜航展共同构成了该地区两大核心防务展览体系。 本次迪拜航展亮点纷呈,中国展团实现多项“首次”突破。 洪都L-15高级喷气式教练机首次亮相并由阿联酋空军Fursan Al-Emarat特技飞行表演队进行展示,标志着我国高端教练机成功进入中东市场。 C919大型客机首次在中东地区公开展示,彰显国产民机国际化进程加速。 翼龙-X无人机首次以1:1全尺寸模型形式在境外静态展出,代表我国高端察打一体无人机技术水平获得国际关注。 此外,中国航发以“‘中国心’与世界同行”为主题首次独立参展,集中展示了“太行”发动机、AES100等19型动力产品,是我国国产航空发动机在海外展出谱系最全、内容最丰富的一次。 商业航空与低空经济成为本届航展重要看点。 阿联酋航空宣布将在未来几年内为其全部232架现役机队部署Starlink高速Wi-Fi服务,参观者可在波音777-300ER上亲身体验空中互联网。 美国Joby Aviation的S4 eVTOL电动垂直起降飞行器在航展期间进行静态与飞行演示,并计划于2026年在阿联酋获得认证投入使用。 Skyports公司已与阿布扎比合作开发商业垂直起降机场网络,首批两个站点预计2026年初建成,为未来城市空中交通商业化奠定基础。 回顾上届2023年迪拜航展,总签约额达1010亿美元,同比增长29.49%,创下历史新高。 中国参展企业主要为中航技和北方工业,中航技展出了运-20BE大型运输机、AR-2000大型无人直升机等多款主力机型,均为首次亮相;北方工业则重点展示了火箭炮、巡飞弹、制导弹药等地面装备体系。 中国空军八一飞行表演队换装歼-10C后首次海外亮相,同时枭龙Block3战斗机也完成国际首秀,展现我国多用途战机出口竞争力。 阿布扎比国际防务展(IDEX)同样是中东最具影响力的综合性防务展。 2025年2月举办的IDEX2025为历届规模最大,汇聚了来自65个国家的1565家企业,其中731家为首度参展。 阿联酋本土采购总额达251.5亿迪拉姆(约68.53亿美元),同比增长7.75%。 我国9家军贸公司以“中国军工”国家展团形式集体亮相,涵盖隐身战斗机、察打一体无人机、新型防空导弹、模块化装甲车及轻武器等多个领域,全面呈现智能化、无人化发展方向。 中航技在IDEX2025设立三大展区:“无人智战,精确打击”展出旋戈-2000无人直升机;“攻防一体,制胜空天”聚焦FC-31隐身战斗机、歼-10CE、运-20、L15等主战装备;“飞发一体,携手出海”联合中国航发展出“太行”、AEP-100B等五型发动机,体现动力系统自主化进程。 长征国际展出CH-9长航时无人机、HHQ-10E舰空导弹等明星产品。 中国船舶集团展出虎鲸号无人作战艇(JARI-USV-A),排水量约420吨,具备超视距火力打击、反潜攻潜能力,配置通用垂发系统可发射多种导弹。 北方工业推出SH16A型155毫米轮式无人炮塔火炮系统,配备智能火控与模块化装填装置,支持远程操控与协同作战,已完成研制可随时量产。 上市公司方面,报告建议关注中航沈飞、洪都航空、中航成飞、中航西飞、中直股份、国睿科技、航天南湖、航天电子、中无人机、航天彩虹、高德红外、内蒙一机等具备军贸潜力的企业。 需注意的是,军贸业务受进口国政治、经济、财政状况及第三方干预影响较大,谈判周期长、不确定性高,且订单存在被延期、取消或无法回款的风险。 国内军工企业利润模式与国际同行存在差异,主要通过军贸公司对接外方客户并管控风险。 总体来看,迪拜航展与阿布扎比防务展已成为观察全球防务格局演变的重要窗口。 中国军工企业正加快“走出去”步伐,在无人机、教练机、运输机、雷达、动力系统等领域取得实质性突破,逐步构建起覆盖海陆空天电的完整出口体系。 随着“一带一路”沿线国家装备升级需求上升,我国军贸市场前景广阔,但同时也面临地缘政治复杂性带来的挑战。 本文由【报告派】研读,输出观点仅作为行业分析! 原文标题:原文标题:2025-11-20-兴业证券-兴业证券-国防军工行业跟踪报告:迪拜航展盛大召开,防务观察迎新窗口 发布时间:2025年 报告出品方:兴业证券 文档页数:32页
精品报告来源:报告派 |

















