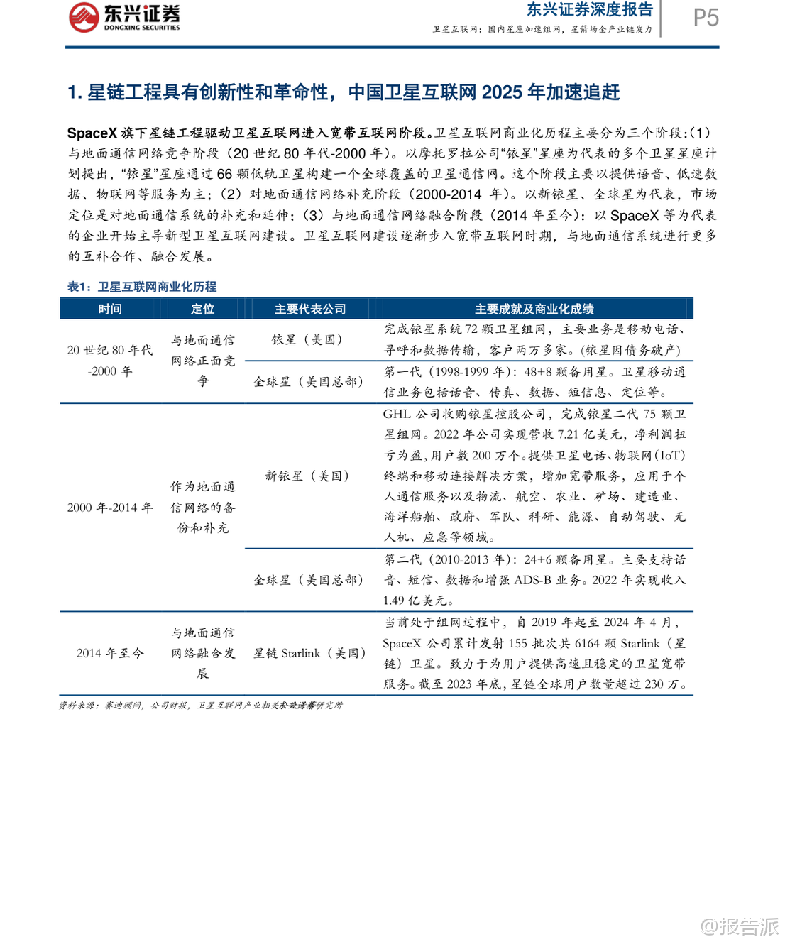
| 2025年中国卫星互联网进入加速组网和产业化落地的关键阶段。 在国家战略引领与民营资本积极参与的双重驱动下,我国正加快构建以“中国星网”(GW星座)和“千帆星座”为代表的低轨卫星互联网体系,推动形成国家队主导、民营企业补充的发展格局。 当前,全球轨道与频谱资源争夺日益激烈,中国亟需通过高频次发射抢占先机,由此带动“星—箭—场”全产业链协同发展。 在星座建设方面,两大核心系统进展迅速。 中国星网自2024年12月起开启常态化发射,截至2025年12月10日,已累计完成17组发射任务,成功将125颗低轨及高轨试验卫星送入预定轨道,部分时段实现9天内3次发射的高密度节奏,标志着其组网进程全面提速。 与此同时,“千帆星座”作为我国第二个大型商业卫星互联网项目,由上海垣信主导推进,截至2025年11月底已完成6组发射,累计部署108颗卫星,展现出强劲的商业化部署能力。 卫星制造端面临低成本、批量化生产的核心挑战。 参考SpaceX“星链”模式,单星制造成本已压降至约350万元人民币,而我国目前仍处于1500万元量级,降本空间巨大。 为此,产业链聚焦于规模化卫星工厂建设与核心载荷技术突破。 关键通信载荷包括星载基站、星载路由器、相控阵天线系统以及激光星间链路等。 其中,相控阵天线采用多通道集成有源技术,可实现毫秒级波束切换,保障用户无缝连接;激光星间链路则使卫星可在太空直接传输数据,减少对地面站依赖,提升网络效率。 未来具备规模效应的制造企业、高价值元器件供应商以及深度绑定星网或垣信的合作伙伴将率先受益。 发射能力成为制约大规模组网的瓶颈,“星多箭少”矛盾突出。 2025年上半年全国共实施航天发射35次,同比增长5次,但对比美国SpaceX已达“10次/月”的发射频率,我国仍有明显差距。 目前全国专业商业航天发射场仅有海南商业航天发射场一家,一期建成两个工位,已实现5天内两次发射,验证了高密度发射能力。 二期工程正在全力推进,计划2026年底前投入使用,届时将新增两个工位,总工位达4个,年发射能力有望突破60次,单个工位发射周期可压缩至10天甚至一周。 在此背景下,参与发射场建设的测试指挥监控系统、加注供气系统等相关技术与设备供应商将迎来重要发展机遇。 民营火箭公司是破解运力瓶颈的关键力量。 2025年上半年,民营火箭共执行6次发射任务,包括蓝箭航天朱雀二号改进型、中科宇航力箭一号、星河动力谷神星一号等型号。 多家企业正全力攻关可重复使用火箭技术,如蓝箭航天的朱雀三号、天兵科技的天兵三号等。 一旦技术成熟,预计商业航天运输成本将从当前每公斤约10万元降至3万元以下,极大降低星座部署门槛。 目前头部民营火箭企业普遍获得大额融资并启动IPO进程,产业生态日趋成熟。 从投资角度看,“十五五”期间商业航天将成为发展新质生产力的重要引擎。 东兴证券看好2026年卫星互联网产业链的投资机会,重点推荐四条主线:一是行业龙头中国卫星、中国卫通;二是卫星载荷领域具备核心技术的企业,如信科移动、臻镭科技、铖昌科技、通宇通讯等;三是商业航天发射场建设相关标的,包括中科星图、航天环宇、川仪股份、大元泵业等;四是商业火箭产业链上游供应商,涵盖发动机组件、材料、试验测试服务等领域,如航天动力、斯瑞新材、西测测试、广电计量等。 然而,行业发展仍面临三大风险:一是民营火箭研制进度可能不及预期,影响整体发射节奏;二是卫星发射受天气、政策等因素影响,存在延期风险;三是若国家支持力度减弱,可能拖慢基础设施建设和产业扶持步伐。 总体来看,2025年是中国卫星互联网从规划走向实质建设的关键一年,随着星座加速组网、发射场扩容、民营火箭崛起,我国有望在未来几年内构建起自主可控的天地一体化信息网络体系,为6G融合通信奠定坚实基础。 本文由【报告派】研读,输出观点仅作为行业分析! 原文标题:2025-12-24-东兴证券-东兴证券-卫星互联网行业报告:国内星座加速组网,星箭场全产业链发力 发布时间:2025年 报告出品方:东兴证券 文档页数:34页
精品报告来源:报告派 |

















