首页
报告
合集
资讯
消费娱乐
信息科技
制造产业
文化传媒
能源化工
地产金融
环保节能
医疗健康
快讯
图表
Ai问答
网址导航
添加到桌面
热搜
养老
稀土
低空经济
AI
智能体
新能源汽车
稳定币
登录
注册有礼
新用户注册即送
报告派研读:2026年锂电材料行业深度报告
2026-1-13 11:35
|
发布者:
何建秋
39
0
摘要
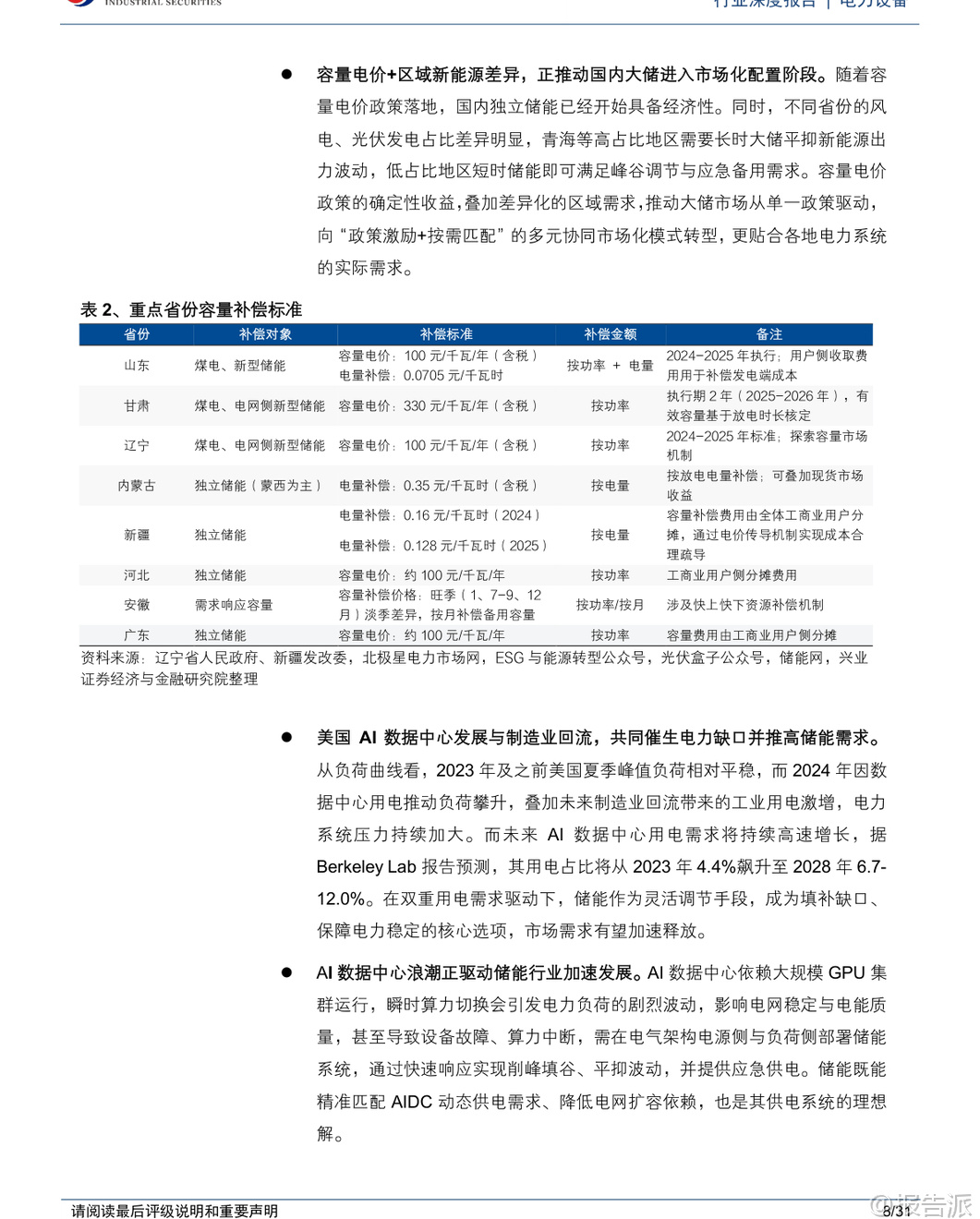
: 本文由【报告派】研读,输出观点仅作为行业分析!原文标题:2026-01-12-兴业证券-兴业证券-锂电材料行业:需求双轮驱动+供给刚性约束,行业景气上行发布时间:2026年报告出品方:兴业证券 以上截图为原文节选内容, ...
本文由【报告派】研读,输出观点仅作为行业分析!
原文标题:2026-01-12-兴业证券-兴业证券-锂电材料行业:需求双轮驱动+供给刚性约束,行业景气上行
发布时间:2026年
报告出品方:兴业证券
以上截图为原文节选内容,输出观点仅作为行业分析,不构成任何投资意见!
精品报告来源:报告派
点击阅读报告原文
收藏
邀请
上一篇:
报告派研读:2026年化工行业研究深度报告
下一篇:
报告派研读:2026年人形机器人行业深度报告
推荐文章
2025年人工智能与自动化在旅运业的应用趋势
2
2025年云计算行业应用场景报告
资讯
88人已阅读
3
2025年文科生AI编程研究报告
资讯
93人已阅读
4
2025年人工智能与进攻性安全研究报告
资讯
92人已阅读
5
2025年数据库行业技术趋势报告
资讯
88人已阅读
6
2025年生成式人工智能商业价值报告
资讯
88人已阅读
7
2025年体育领域政策汇编报告
资讯
83人已阅读
8
2025年大型央国企“十五五”战略规划编制实
资讯
111人已阅读
9
2025年电子元件供应链研究报告
资讯
107人已阅读
10
2024年Web3及金融科技研究报告
资讯
79人已阅读
相关分类
通知公告
快讯
资讯
图表
报告研读
行业分析
关于我们
商务合作
数据图表
2021-2031年 漂浮式海上风电新增装机量(ED
2
2011-2031 年全球海上风电装机量(含预测)
行业数据
1719人已阅读
3
2015-2025年 全光伏装机预测(单位:GW)
市场规模
1952人已阅读
4
2020-2025年 全球胶膜需求量及市场规模预测
市场规模
1868人已阅读
5
2022-2026年 光伏银浆市场空间有望快速增长
市场规模
1936人已阅读
6
光伏银浆产业链相对简单
技术工艺
1830人已阅读
7
2020-2025年 我国湿电子化学品需求预测(万
市场规模
1815人已阅读
8
2020-2025年 全球湿电子化学品需求量(万吨
市场规模
1938人已阅读
9
通用湿电子化学品纯化工艺
技术工艺
1679人已阅读
10
湿电子化学品上下游产业链基本情况
技术工艺
1947人已阅读
热门数据
1
2024年1—2月份规模以上工业增加值增长7.0%
数据发布
2024-03-22
2
截至2023年底我国累计建成充电基础设施859.
数据发布
2024-03-22
3
2024年3月21日人民币 NDF 远期合约汇兑美元
数据发布
2024-03-21
4
2024年1—2月份能源生产情况
数据发布
2024-03-21
5
2024年2月银行结售汇和银行代客涉外收付款
数据发布
2024-03-21
6
2024年3月韩国方便面出口2.3万吨,同比增加
数据发布
2024-03-21