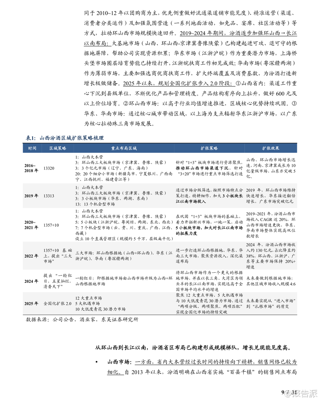
| 山西汾酒作为清香型白酒龙头,在全国化扩张、产品结构优化与渠道精细化管理三重驱动下,正步入高质量发展的关键阶段。 东吴证券最新研报指出,公司未来成长空间广阔,中长期收入有望冲击600~700亿元,维持“买入”评级。 从行业格局看,清香型白酒正处于快速扩容周期。 2016至2024年,清香型白酒收入占比由11.9%提升至14.5%,在次高端300~500元价格带,清香型份额已达19%。 相比酱香型从2012年的12%提升至2024年32%的路径,清香型仍有巨大提升空间。 尤其在年轻消费群体中,清香型“慢醉快醒、口感轻柔”的特点更契合悦己化、利口化的趋势,成为吸引新客群的重要优势。 全国化2.0战略是汾酒增长的核心引擎。 公司已形成“根据地市场+长江以南”双轮驱动格局:环山西市场(京津冀鲁豫陕蒙)作为基本盘,保持高于行业增速的增长;华东(江浙沪皖)、华南(粤深赣两湖)作为增量引擎,复制环山西成功经验,实现高双位数增长。 2025年公司提出“全国化2.0”,聚焦12个重点市场、5大机遇市场和10个低度青花30潜力市场,推动从“进入市场”向“扎根市场”质变。 目前省外过亿市场数量持续增加,区域梯队轮动清晰,增长确定性高。 产品端,汾酒构建了“玻汾—老白汾—青花20—复兴版”全价位组合,兼具成长性与抗波动能力。 核心单品中,青花20作为次高端主力,品牌站位优于剑南春水晶剑,未来有望实现规模反超,中长期体量或超200亿元。 复兴版青30定位千元高端,依托“1+4+1”圈层运营模式,培育超级用户,静待高端需求复苏带来的放量机遇。 玻汾虽中长期控量,但作为香型教育先锋,仍发挥结构性影响力。 腰部产品老白汾被列为第二增长曲线,资源投入加大,对标洋河海之蓝,未来有望成长为百亿级大单品。 渠道管理方面,“汾享礼遇”体系标志着汾酒进入精细化运营时代。 该体系融合五码合一数字化管控,通过积分返利机制,将经销商、终端与消费者行为绑定,实现费用精准投放与价格秩序维护。 其考核维度涵盖回款、价盘、动销、宴席推广等多指标,不完全依赖开瓶扫码,更具灵活性。 目前可控终端超120万家,核心终端覆盖持续深化,渠道掌控力跻身行业前列。 组织机制上,汾酒作为省属国企,管理层稳定且务实。 销售团队晋升通道通畅,85后骨干广泛担任要职,一线积极性高。 2025年公司进一步优化人才机制,推行末位调整与市场化竞聘,强化“能者上、庸者下”的自驱文化,为长期发展提供组织保障。 盈利预测方面,预计2025~2027年公司归母净利润分别为122.5亿、124.2亿、137.2亿元,同比增速0%、1%、10%,对应PE为17x、17x、16x,估值处于合理区间。 尽管短期受商务场景承压影响,但随着经济修复与消费升级回暖,汾酒多价位协同与全国化深耕的优势将逐步释放。 主要风险包括:白酒整体消费需求恢复不及预期,尤其是高端批价表现疲软;老白汾在大众宴席场景中的培育进度可能因消费环境变化而放缓。 总体来看,山西汾酒凭借香型差异化红利、全国化2.0的深度落地、全价位产品的均衡布局以及渠道组织的持续进化,已构筑起坚实的竞争壁垒。 在行业调整期,其稳健的增长节奏与清晰的战略路径,展现出穿越周期的成长韧性,未来在次高端市场实现“三分天下”的格局值得期待。 本文由【报告派】研读,输出观点仅作为行业分析! 原文标题:原文标题:2026-02-09-东吴证券-东吴证券-山西汾酒(600809)全国化2.0深度扎根,均衡发力空间广阔 发布时间:2026年 报告出品方:东吴证券
精品报告来源:报告派 |

















