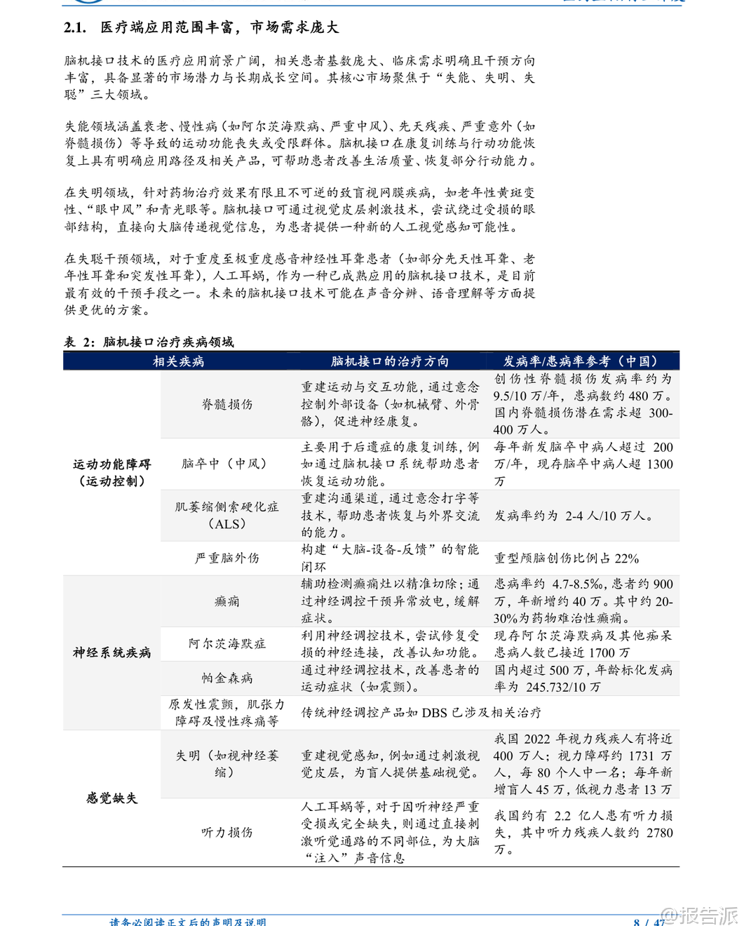
| 脑机接口(Brain-Computer Interface, BCI)作为连接大脑与外部设备的颠覆性人机交互技术,正迎来前所未有的发展机遇。 根据东北证券发布的《脑机接口行业深度报告》,在国家顶层设计和产业生态协同推动下,我国脑机接口技术已从实验室研究迈入临床应用与商业化落地的关键阶段。 全球市场方面,2024年脑机接口市场规模已达26.2亿美元,Precedence Research预测,2025至2034年间复合增长率将达17.35%,到2034年有望突破124亿美元。 国内市场同步提速,2024年规模达32亿元,预计2027年将增至55.8亿元,年均增速约20%。 当前非侵入式产品占据主导地位,占比高达82%,主要应用于康复训练、认知监测等场景,而侵入式和介入式技术则成为未来高增长的核心驱动力。 核心技术层面,脑机接口的发展依赖三大关键环节:信号采集、解码算法与神经刺激。 目前行业形成三大技术路径:侵入式、半侵入式和非侵入式。 其中,侵入式通过植入皮质内微电极实现高精度信号读取,代表企业如Neuralink已完成21例人体植入手术;半侵入式以ECoG为代表,平衡了信号质量与安全性,“北脑一号”128通道系统实现无线全植入,是我国在该领域的重大突破;非侵入式则以EEG为主,安全无创,已在消费级产品中广泛应用。 国内企业在多项关键技术上实现“全球首例”级突破。 例如,南开大学段峰团队完成全球首例介入式脑机接口人体试验,开创微创血管内植入新路径;中科院脑智卓越中心联合华山医院开展我国首例侵入式BCI前瞻性临床试验,标志着我国成为继美国后第二个掌握该技术的国家;此外,在柔性电极、汉语语言解码、视觉重建等领域也取得领先成果,显示出中国在特定应用场景下的差异化竞争优势。 政策端持续加码,为行业发展提供强力支撑。 “十四五”“十五五”规划均将脑机接口列为国家战略重点,科技部设立颠覆性技术专项,工信部等七部门联合发布产业发展实施意见。 医保支付体系加速完善,浙江率先将“非侵入式脑机接口适配费”纳入医保乙类报销范围,湖北、江苏等地明确收费标准,打通商业化闭环的关键瓶颈。 北京、上海等地出台专项政策,构建标准制定、基金支持、产业集聚的完整生态。 产业链方面,上游核心部件国产化进程加快,国产模拟芯片功耗较海外产品降低60%;中游产品逐步落地,医疗康复是当前最成熟的应用领域,覆盖卒中、脊髓损伤、渐冻症等功能障碍患者的运动与语言重建;下游场景向消费电子、工业安全、航天等领域拓展,形成多元化应用格局。 投资逻辑上,建议聚焦三大主线:一是非侵入式产品商业化领先企业,如翔宇医疗、伟思医疗等已在康复设备中实现规模化应用;二是侵入式/介入式技术临床突破标的,如心玮医疗、微创脑科学正推进关键临床试验;三是产业链核心部件供应商,包括芯片、电极、精密制造等环节。 同时需关注三大催化因素:医保支付扩围、海外头部企业技术映射、硬科技公司上市进程。 值得注意的是,尽管前景广阔,行业仍面临多重挑战:技术层面存在生物相容性、长期稳定性与信号解码复杂性难题;产业化面临成本高、审批严、用户教育不足等问题;伦理与数据安全问题亦不容忽视,需建立完善的治理框架。 总体来看,脑机接口正处于“技术验证向商业化初期过渡”的关键窗口期。 医疗康复因需求刚性、政策支持明确,将成为率先爆发的核心赛道。 随着技术迭代、支付体系完善与资本助力,国产脑机接口有望在全球竞争中占据重要一席,开启“增强人类”的新时代。 本文由【报告派】研读,输出观点仅作为行业分析! 原文标题:2026-02-08-东北证券-东北证券-脑机接口行业深度报告:顶层战略支持,国产脑机技术进入发展快车道 发布时间:2026年 报告出品方:东北证券 文档页数:47页
精品报告来源:报告派 |

















