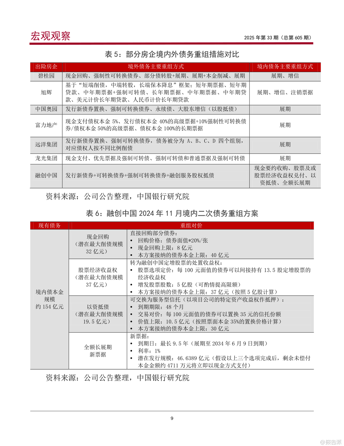
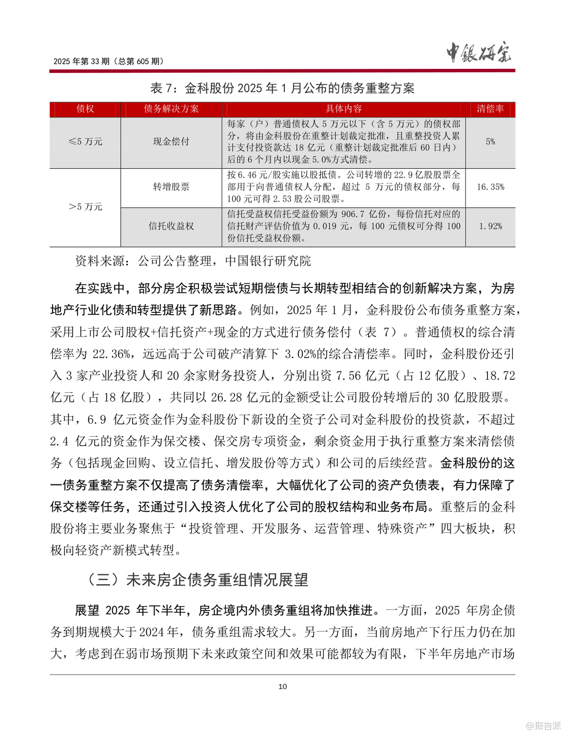
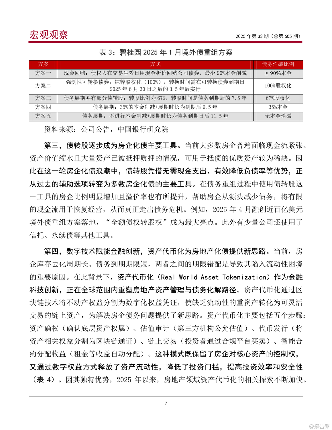
| 2025年,我国房地产行业仍处于深度调整期,房企信用风险持续暴露,债务到期高峰叠加融资环境收紧,流动性压力显著加剧。 根据中银研究院发布的最新报告,2025年房企债券到期规模达5257亿元,高于2024年的4828亿元,其中第三季度为偿债高峰期,到期金额约1574亿元。 在此背景下,房企债务重组进程明显加快,尤其是境外债务重组呈现多元化、深度化趋势。 当前房企融资整体仍处收缩状态。 2025年1-8月,房地产企业到位资金同比下降8%,销售下滑持续拖累现金流。 尽管国内贷款小幅增长0.2%,主要得益于“白名单”制度、开发贷支持及经营性物业贷款等政策推动,但债券与股权融资依旧低迷。 1-7月,65家典型房企融资总额同比减少26.6%,境内债发行成本虽降至2.63%,但民企融资难度依然巨大;境外债发行规模仅259亿元,净偿还达1176亿元,且融资成本反弹至8.6%,远高于历史平均水平,反映出市场对房企偿债能力的信心不足。 面对严峻的偿债压力,越来越多房企启动债务重组。 截至2025年8月,已有42家房企披露重组进展,其中16家已完成部分或全部重组方案。 境外重组方面,已从早期的简单展期转向“削债+转股+降息+展期”组合模式。 以碧桂园为例,其2025年1月提出的境外债重组方案涵盖现金回购(削债超90%)、强制可转债、债转股、本金削减等多种选项,整体削债比例超70%,最长展期达11.5年,加权平均利率降至约2%。 融创中国也完成近百亿美元境外债重组,推行“全额债权转股权”,凸显债转股正成为主流化债工具。 与此同时,资产代币化等金融创新开始崭露头角。 通过区块链技术将不动产权益数字化,提升流动性、降低投资门槛,已在绿地香港、昆明城投等项目中实现快速回款,为房企开辟了新型融资路径。 相较之下,境内债务重组进展偏慢,仍以展期为主,缺乏实质性债务压降。 但部分企业如融创中国、金科股份已开启二次重组,尝试引入现金回购、股票收益权、服务型信托等多元手段。 金科股份通过“现金+股权+信托”三位一体方案,综合清偿率达22.36%,远高于破产清算的3.02%,并引入产业与财务投资人注资26.28亿元,推动业务向轻资产模式转型。 展望下半年,随着市场预期进一步走弱,债权人对房企偿债能力的判断将持续下调,预计债务重组将呈现“削债幅度更大、利率更低、展期更长”的特征。 然而,当前重组多缓解短期流动性压力,尚难根本修复房企造血能力。 若销售无法回暖、经营性现金流不能转正,仍存二次违约风险。 报告建议:房企应统筹短期化债与长期转型,加快资产处置、优化业务结构;债权人需理性调整回收预期,避免僵持导致更大损失;金融机构应发挥AMC专业优势,探索共益债、置换债等工具;政府则需加大税费减免、信息共享与政策协同力度,构建高效、透明的债务化解机制,助力行业实现软着陆与新模式转型。 出品方:中银研究院 发布时间:2025年
|

















