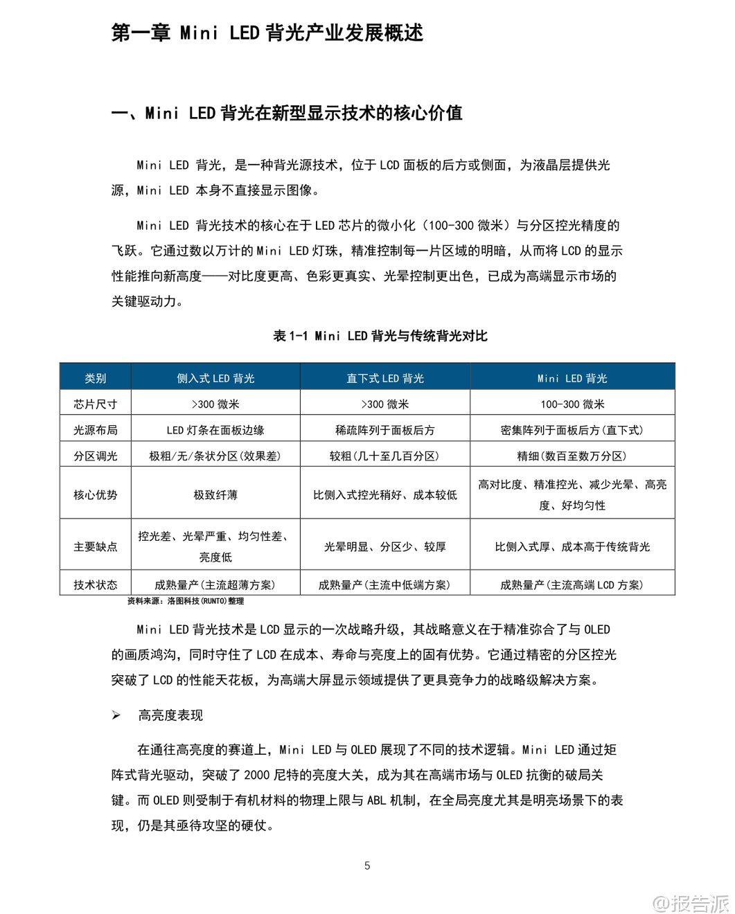
| 2025年,Mini LED背光技术迎来高光时刻,正式迈入2.0新时代。 作为高端显示市场的主流技术选项,Mini LED背光已实现从“参数竞争”向“体验革命”的跨越,尤其在电视、显示器、笔记本及车载等多场景加速渗透,成为推动LCD产业高阶演进的核心驱动力。 技术层面,Mini LED背光通过微米级芯片(100-300微米)与超精细分区控光(数百至数万分区),显著提升对比度、亮度均匀性与HDR表现,成功弥补传统LCD在画质上的短板。 相比OLED,其优势体现在高亮度(突破2000尼特)、无烧屏风险、长寿命与成本可控四大核心维度,构建了在中大尺寸领域的“木桶型”综合竞争力。 尤其在追求稳定性和高亮表现的电视、专业显示器和车载领域,Mini LED展现出不可替代的价值。 2025年最大亮点是RGB-Mini LED技术的突破。 该技术采用红、绿、蓝三色LED直发光,跳过传统“白光+滤色片”的转换环节,实现更高亮度、更宽色域和更纯净的色彩表现。 中国品牌率先实现量产,TCL发布Q9M/Q10M系列RGB Mini LED电视,标志着中国企业在全球高端显示领域首次掌握技术定义权。 三星、索尼等国际巨头也陆续跟进,RGB阵营加速形成,验证了该技术的巨大市场潜力。 产业链方面,中国已构建起从芯片、封装、模组到终端的完整生态体系,并在全球占据主导地位。 上游芯片环节,三安光电、华灿光电等企业引领国产化突破;中游封装以POB为主流,COB和COG逐步向高端迁移,国星光电、瑞丰光电等企业持续优化良率与成本;下游驱动IC领域,显芯科技、华源智信等国产厂商实现AM/PM双路线突破,打破国外垄断。 设备端,新益昌、卓兴半导体、沃格光电等企业在固晶、巨量转移、玻璃基板加工等关键设备上实现进口替代,支撑产业自主可控。 政策成为重要推手。 中国“以旧换新”政策将Mini LED电视纳入重点补贴品类,2025年上半年国内销量达379万台,接近2024年全年总量,市场渗透率提升至27.6%。 地方如广东“广佛惠”集群、重庆千亿产值计划,进一步强化区域协同与垂直攻坚。 相比之下,欧美采取“封锁断链”或“绿色壁垒”策略,试图延缓中国技术升级,反而倒逼国内产业链向低功耗、高能效转型。 市场规模快速扩张。 2025年全球Mini LED背光三大应用(TV/MNT/NB)出货量预计达1531万台,同比增长38.6%,其中中国市场占56.1%。 电视仍是主力,预计出货1239万台,同比增长57.8%,中国渗透率达24.4%。 显示器市场受电竞与专业创作拉动,2025年全球出货253万台,中国本土品牌泰坦军团、雷鸟、AOC已占据主导。 笔记本电脑受限于空间与成本,增长承压,苹果仍占绝对份额,但小米、联想等正推动价格下探。 未来趋势呈现四大方向:一是技术持续迭代,玻璃基板(COG)、零OD设计、柔性背光等创新推动产品轻薄化与高性能化;二是应用场景多元化,车载显示已覆盖42万辆汽车,成为新增长极;三是成本持续下探,随着规模效应与工艺成熟,百寸大屏价格进入万元区间,加速普及;四是产业格局重塑,中国企业从技术跟随者转向标准制定者,为Micro LED时代奠定基础。 挑战依然存在,包括背光模组厚度控制、高分区下的功耗平衡、芯片巨量转移良率等。 但总体来看,Mini LED背光正处于“政策牵引、技术突破、需求拉动、产业链协同”的共振周期,未来几年复合增长率有望达12%,到2029年全球出货量将超2700万台。 这不仅是一场显示技术的升级,更是中国在全球显示产业权力结构中实现话语权跃迁的关键战役。 本文由【报告派】研读,输出观点仅作为行业分析! 原文标题:全球 Mini LED背光产业链高质量发展白皮书 发布时间:2025年 出品方:洛图科技 文档页数:66页
精品报告来源:报告派 |

















