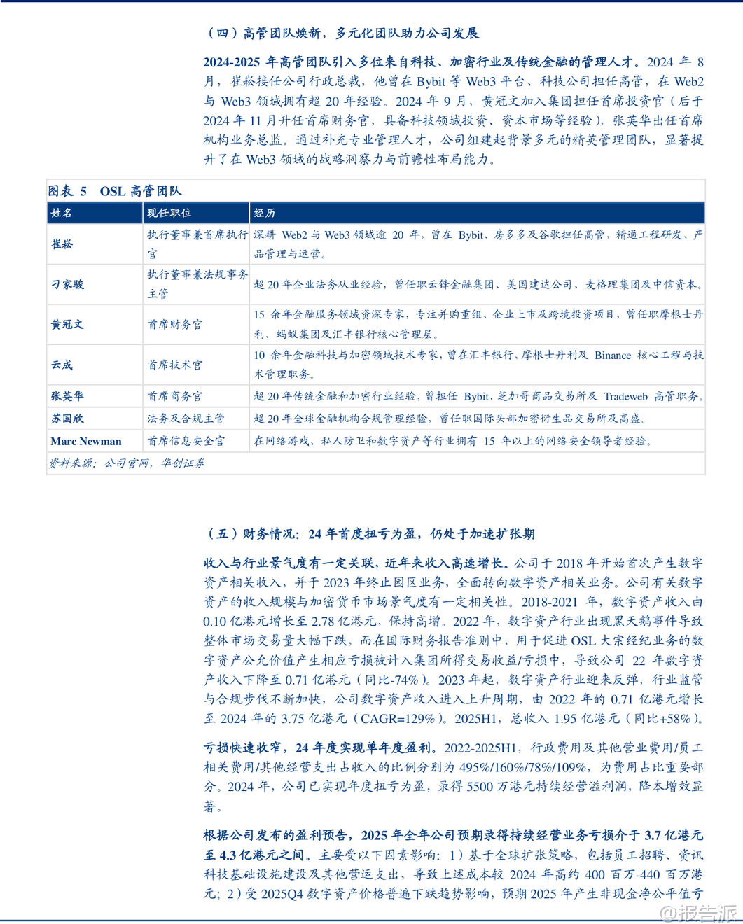
| OSL集团(00863.HK)作为中国香港首家上市的持牌虚拟资产交易所,正凭借其深厚的合规根基与前瞻性的全球化战略布局,在数字资产行业中崭露头角。 公司自2018年进入数字资产领域以来,始终将合规性置于首位,目前已持有香港证监会颁发的第1、4、7、9类牌照以及VATP(虚拟资产交易平台)和AMLO(反洗钱)牌照,构建了坚实的监管护城河。 在新管理层的带领下,OSL确立了以“连接传统金融与数字资产”为核心的战略定位,并通过一系列战略收购加速全球扩张,包括意大利Saintpay、日本CoinBest、印尼Koinsayang以及全球Web3支付基础设施Banxa,逐步建立起覆盖亚太、欧洲、北美等关键市场的合规网络。 2024年成为OSL发展的关键转折点,公司首次实现单年度扭亏为盈。 根据IFRS准则,2024年收入达3.75亿港元,同比增长78.6%,创下历史新高;持续经营业务溢利约5500万港元,相较2023年亏损2.5亿港元大幅改善。 进入2025年上半年,收入继续同比增长58%至1.95亿港元,展现出强劲的增长动能。 值得注意的是,全新推出的支付业务OSL Pay在2025年上半年即贡献收入5590万港元,占总收入比重达29%,迅速成长为公司重要的增量引擎,标志着OSL从传统的交易与经纪平台向综合性数字金融基础设施的成功转型。 公司的业务架构清晰地分为两大支柱:一是以经纪及机构服务为基本盘的传统优势业务,二是以PayFi(支付金融)为核心的第二增长曲线。 在基本盘方面,OSL在香港市场保持领先地位,为华夏基金、嘉实基金等头部机构提供比特币现货ETF的次托管服务,截至2025年上半年托管资产规模达57亿港元,市场份额稳固。 同时,公司通过Omnibus产品为盈透证券(香港)等多家持牌券商与银行提供技术基础设施支持,以B2B2C模式低成本引入机构流量,反哺自身平台流动性,形成了良好的业务闭环。 而真正驱动未来高增长的核心在于其对PayFi生态的全面布局。 OSL围绕企业级跨境支付痛点,打造了三位一体的战略产品矩阵:首先是OSL Pay,作为入金通道解决方案,已于2025年4月推出,主要服务于Web3钱包客户,打通法币与加密货币的兑换路径;其次是OSL Biz Pay,于2025年7月上线,为企业客户提供基于稳定币的高效、低成本跨境支付服务,支持USDT、USDC等主流稳定币,实现“即付即收”,并计划拓展至非洲至欧洲、非洲至香港等新兴市场支付通道;最后是即将于2026年初推出的美元稳定币USDGO,该稳定币由美国联邦特许的Anchorage Digital Bank发行,OSL负责品牌运营与分销,首发部署于Solana链,旨在成为全球企业级支付的合规数字美元基础设施。 这一系列布局使OSL有望在稳定币支付生态中占据核心节点位置。 行业层面,多重利好正推动OSL所处赛道进入高速发展期。 一方面,全球主要经济体如中国香港、美国(GENIUS法案)、欧盟(MiCA)等相继出台明确的稳定币监管框架,合规已成为行业准入的“硬门槛”,凸显了OSL先发合规优势的巨大价值。 另一方面,数字资产类别不断丰富,从现货ETF到质押服务,再到RWA(真实世界资产)代币化浪潮兴起,为OSL这样的基础设施提供商带来了托管、交易和技术服务的广阔需求空间。 特别是RWA市场,预计到2030年全球规模可达16万亿美元,OSL作为具备全栈服务能力的平台,有望深度受益于此轮结构性机遇。 基于对公司未来三年的盈利预测,华创证券预计OSL在2025年因全球扩张投入较大仍将录得亏损,但自2026年起将迎来业绩拐点,归母净利润有望转正,并在2027年实现显著增长。 考虑到公司在合规、牌照、全球化布局方面的稀缺性,以及在企业支付与稳定币领域的领先卡位,分析师给予其2026年20倍PS目标估值,对应目标价21.27港元,首次覆盖即给予“推荐”评级。 当然,投资也需警惕数字资产价格大幅波动、全球监管政策变动以及行业竞争加剧等潜在风险。 总体而言,OSL集团正站在合规化与创新化的交汇点上,致力于成为传统金融与数字世界之间不可或缺的桥梁,其发展前景值得高度关注。 本文由【报告派】研读,输出观点仅作为行业分析! 原文标题:2026-02-16-华创证券-华创证券-OSL集团(00863.HK)深度研究报告:合规为本,把握稳定币与支付新机遇 发布时间:2026年 报告出品方:华创证券
精品报告来源:报告派 |

















