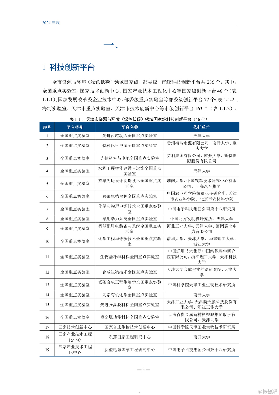
| 近日,《天津市资源与环境(绿色低碳)科技创新蓝皮书(2024)》正式发布,全面梳理了天津在绿色低碳领域的科技创新布局与成果进展。 这份由天津市科学技术局与天津市科学技术发展战略研究院联合编制的报告,不仅是对过去几年科技发展的系统总结,更揭示了天津在“双碳”目标背景下的技术突围路径。 蓝皮书显示,截至2024年,天津市在绿色低碳领域已建成国家级、部委级、市级科技创新平台共计286个,其中国家级平台46个,涵盖全国重点实验室、国家技术创新中心等高能级载体。 例如,天津大学牵头的“先进内燃动力全国重点实验室”、南开大学参与的“特种化学电源全国重点实验室”,以及中国科学院天津工业生物技术研究所主导的“国家合成生物技术创新中心”,均体现了天津在基础研究和前沿技术攻关方面的强大实力。 在科技项目投入方面,2019至2023年间,天津市围绕绿色低碳领域累计支持科技计划项目889项,投入财政资金3.4亿元,撬动社会资本16.8亿元。 项目主要集中在自然科学基金和重点研发计划,承担单位以高校和企业为主,凸显了“产学研”深度融合的创新生态。 尤为值得关注的是,蓝皮书披露了一批具有代表性的绿色低碳技术成果。 在能源转型方面,“全钒液流电池储能模块”已实现50kW/200kWh系统稳定运行,为可再生能源并网提供长时储能解决方案;“高适应性可再生能源水电解制氢技术”则攻克了波动性电源制氢的难题,功率调节范围达20%-120%,已在内蒙古万吨级光伏制氢项目中成功应用,实现制氢全过程零碳排放。 在节能减排领域,多项技术实现产业化落地。 例如,“垃圾电厂余热高效绿色回收技术”将焚烧产生的余热用于区域供热,年供热量达27.4万GJ,替代了大量燃煤锅炉;“蔬菜秸秆低碳高效资源化利用技术”通过膜堆肥和燃料棒成型,将农业废弃物转化为有机肥和清洁能源,已在多地推广应用。 此外,蓝皮书还收录了“基于融合引擎的智慧充电管理平台”“稀土红外蓄热温升纤维”“低温等离子体无药化种植技术”等创新成果,覆盖交通、材料、农业等多个场景,展现了绿色科技渗透经济社会各领域的广阔前景。 总体来看,天津正依托雄厚的科研基础和产业实力,在绿色低碳赛道上加速布局。 从国家级平台建设到关键技术突破,再到规模化应用示范,一条清晰的科技创新链条正在形成。 这份蓝皮书不仅是一份成绩单,更是未来发展的路线图,预示着天津将在国家“双碳”战略中扮演更重要的角色。 出品方:天津市科学技术局 发布时间:2025年 文档页数:186页
|

















